×

注意!页面内容来自https://news.qq.com/rain/a/20240713A086Y100,本站不储存任何内容,为了更好的阅读体验进行在线解析,若有广告出现,请及时反馈。若您觉得侵犯了您的利益,请通知我们进行删除,然后访问 原网页

起步相差2000元 一文看懂荣耀Magic V3和Vs3两款折叠新机有啥差异

在大折叠手机发布的节奏方面,此次,@荣耀手机 完全打破了往年的节奏,这次荣耀Magic V3和荣耀Magic Vs3两款大折叠手机新品竟然同台亮相了。而根据官方公布的信息来看,两款机型不但在售价、外观和处理器方面有相当大的差异。其实在很多细节方面也有不小的差异。希望下文能让对这两款新机感兴趣的小伙伴有所帮助。
图片
外观方面
在外观方面,荣耀Magic V3和荣耀Magic Vs3在厚度方面都打破了荣耀Magic V2的9.9mm的大折叠手机的超薄记录,两款机型中的绒黑色配色都是所有配色中最轻薄的,同时,两款手机都是6.43英寸的OLED外屏,7.92英寸的OLED内屏。不同的是:
荣耀Magic V3有丝路敦煌、祁连雪、苔原绿、绒黑四种配色,展开状态下厚4.35mm,折叠状态下厚9.2mm,重226g;其它颜色折叠状态下厚4.4mm,折叠状态下厚9.3mm,重230g;
荣耀Magic Vs3则有祁连雪、苔原绿、绒黑三种配色,展开状态下厚4.65mm,折叠状态下厚9.8mm,重229g;其它颜色折叠状态下厚4.8mm,折叠状态下厚10.1mm,重231g。
在后摄模块方面,两机的外观设计也大相径庭,荣耀Magic V3是居中圆形的摄像头,荣耀Magic Vs3则是左上角矩形摄像头。
图片
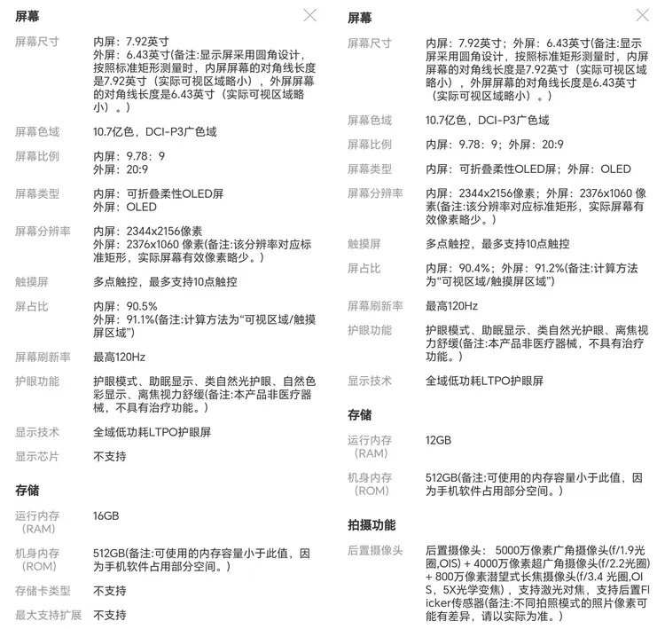
屏幕方面
两款机型虽然内外屏尺寸相同,但是在细节方面还是有相当大差异的。
荣耀Magic V3外屏比例为20:9,分辨率2376×1060,支持1-120Hz智能刷新率,拥有5000nits峰值亮度,支持4320Hz PWM调光;内屏尺寸为7.92英寸,屏幕比例10:9,分辨率2344×2156,支持1-120Hz LTPO智能刷新率,拥有1600nits峰值亮度,支持3840Hz PWM调光,拥有100% DCI-P3 色域以及杜比视界高动态范围技术。
荣耀Magic Vs3的内外屏均支持1-120Hz LTPO智能刷新率、3840Hz超高频PWM调光、10.7亿色、杜比视界、100%DCI-P3、手写笔功能,护眼方面,Magic Vs3在助眠显示、类自然光护眼、自然色彩显示等一系列护眼技术之外,还加入了视力舒缓功能,做到看手机25分钟,短暂性近视改善13°,达成视力的有效缓解,这在当价位的产品当中,是独一份的存在。
两款手机的内屏参数基本保持一致,都是120Hz LTPO刷新率,3840Hz PWM调光,峰值亮度1600nit,荣耀金刚柔性装甲玻璃,AI离焦护眼。不过综合来看,荣耀Magic V3的外屏要比Vs3的外屏要更好以及更护眼一些。
图片
性能方面
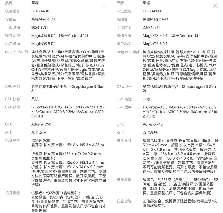
荣耀Magic V3搭载的是高通骁龙8Gen3处理器,内置5150mAh电池;荣耀Magic Vs3搭载的是骁龙8Gen2处理器,内置5000mAh电池。两款机型都配备了LPDDR5X+UFS4.0存储组合,同样都支持66W有线快充和50W无线快充。由此可见,荣耀Magic V3在性能和续航方面都有明显的优势。
图片
影像方面
荣耀Magic V3前置双2000万像素自拍镜头,后置5000万像素IMX906传感器(1/1.56英寸CMOS,f/1.6大光圈,OIS光学防抖)主摄+4000万像素超广角(f/2.2光圈,2.5cm微距,112°视野范围)+5000万像素潜望长焦(支持5倍光学变焦)三摄组合;
荣耀Magic Vs3前置双1600万像素自拍镜头,后置5000万像素IMX906传感器(1/1.56英寸CMOS,f/1.6大光圈,OIS光学防抖)主摄+4000万像素超广角(f/2.2光圈,2.5cm微距,112°视野范围)+800万像素潜望长焦(支持5倍光学变焦)三摄组合。
从影像配置看,两款机型在影像方面最大的差异在前置自拍镜头和后置潜望式长焦镜头方面,荣耀Magic V3聚就有明显的优势。
图片
周边方面
两机都配备了USB 3.1 Gen1充电接口、立体双扬、独立安全存储芯片、自研射频增强芯片C1+,支持蓝牙5.3/红外遥控/NFC。不同的是,荣耀Magic V3还支持IPX8级别2.5米防水,配备金刚巨犀玻璃,搭载自研能效增强芯片E1以及天通卫星通信(双向通话/短信)。
图片
图片
图片
总体来看
虽然起售价荣耀Magic V3比Magic Vs3贵了2000元,但是在机身轻薄、外屏显示效果、处理器性能、长焦影像体验、防水、能效管理、卫星通信等方面都有明显优势。也就是说小伙伴如果预算充足、有比较在意卫星通信功能以及手机抗击打能力的话,荣耀Magic V3自然是首选。不过,如果是想入手一款折叠手机,以取代出行需要带手机平板等多款移动电子装备的烦恼的话,荣耀Magic Vs3在性能、影像和屏幕等方面完全够用。