×
注意!页面内容来自https://www.zhihu.com/tardis/bd/art/541964058,本站不储存任何内容,为了更好的阅读体验进行在线解析,若有广告出现,请及时反馈。若您觉得侵犯了您的利益,请通知我们进行删除,然后访问 原网页

索尼 WH-1000XM5 上手已有两月了,近期收到最多的评论和私信便是询问和前代 WH-1000XM4 对比的问题,故有了这篇 XM4 和 XM5 的对比文。同时,看完本文,若你还有其他问题,欢迎评论区留言,知无不言。
全文约有 1.2w 字,为了方便你的阅读,可通过上方(手机)或左侧(PC)的目录快速跳转至你想要了解部分:
目录一览:
一、XM4 和 XM5 外观有何区别?
二、XM4 和 XM5 哪个佩戴更舒适?携带更方便?
三、XM4 和 XM5 谁的降噪更好?
四、XM4 和 XM5 谁的音质更好?
五、XM5 相比 XM4 通话质量有大幅提升?
六、XM4 和 XM5 在连接、续航等部分有什么差别?
七、XM4 和 XM5 两者的功能有差异吗?
八、总结

XM5 和 QC45 的对比,就不准备写了。我想通过本文内容,再结合上我之前写的一篇 XM4 和 QC45 对比文,已经足够你让你在 XM5 和 QC45 之间做一个判断了。
Bose QC45 和 WH-1000XM4 有什么区别?QC45和XM4详细对比评测前排提示:主观体验,兼听则明。
利益相关:自费购入,非软广,放心食用。
耳机固件版本:XM4:2.0.7,XM5:1.1.1引言
严格意义上来说,我们一直称呼的 XM4 或 XM5,是一种错误的叫法,不过消费者之间约定俗成的叫法,也就没有太多的讲究。
不过在此还是再简单科普一下这个系列的耳机命名规律吧:
举例:“索尼 WH-1000XM5”就称之为“索尼第五代旗舰头戴式降噪耳机”。
讲个小故事:早在上个世纪九十年代,索尼就先于 Bose 发布消费级降噪耳机(后者 2000 年发布的首款消费级降噪耳机),但那近二十年里,Bose 在降噪耳机领域一直都是处于领先的位置。
直到索尼在 2016 年发布了 MDR-1000X,也就是 1000X 降噪系列的初代,才逐渐缩小这差距,也意味着索尼正式发力争夺头戴式降噪耳机市场。
随后发布的 WH-1000XM2 正式追上 Bose,18 年发布的 WH-1000XM3 正式实现了对 Bose 的反超(从市场份额的角度来说)。再之后的 WH-1000XM4 和 WH-1000XM5 就是今天要聊的了。
在此之前,我也简单整理一下这两款耳机的基本参数信息,供大家参考。

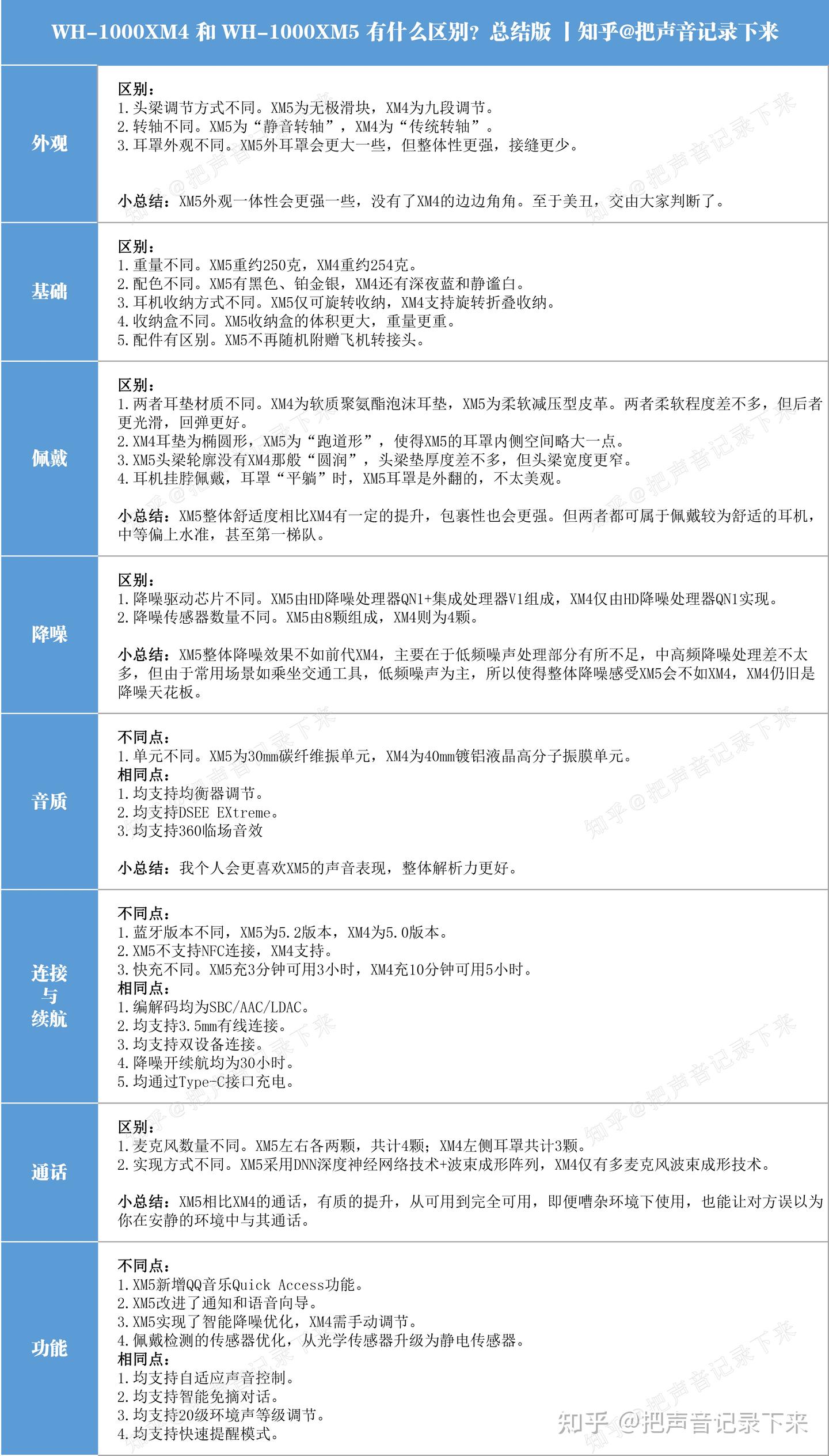
老实讲,这个参数对比表,还是看不太出来 XM4 和 XM5 有何具体的差别,所以接下来我将分为七个部分,进行对比,希望能够帮到你。
WH-1000XM5 上市已有两个多月,外观变化我想大家或多或少都有了解一些。放弃了从 h.ear 系列到初代 MDR-1000X,一直到前代 WH-1000XM4 的外观设计语言。

采用了一个更加强调整体性、协调性。至于这一代的外观好看与否,见仁见智了。从我的角度来说,我喜欢 WH-1000XM4 的耳罩,喜欢 WH-1000XM5 的头梁(哭笑)。
前排小提示:这部分只聊主要的外观的变化。头梁、耳垫等涉及到了佩戴问题,第二部分会聊到,就不放在外观里了。还有接口、麦克风等问题同样涉及到了连接、通话等问题,为了避免图片重复出现,均会在后文相应部分涉及。
首先就是这耳罩的变化, WH-1000XM5 相比 WH-1000XM4 更加一体,耳罩几乎无接缝。从下方的两张图,大家就已能看出二者的具体区别了,不再赘述。

从我自己的角度来说,我会更喜欢前代 WH-1000XM4 的耳罩,因为 WH-1000XM5 耳罩相比它有会更“厚”一些,且耳罩边缘的“坡”过长,从而显得耳罩很大似的。

在这需要额外补充一条我使用过程中遇到的问题:黑色配色的 WH-1000XM5 的耳罩相比 WH-1000XM4 更容易留下汗渍、油渍啥的(可能是我的问题)。居家佩戴不太讲究,出门佩戴可能真要事先擦拭一下,不然我觉得蛮社死的。(铂金银配色没有这顾虑,比较在意这个问题的朋友可以考虑这配色)
WH-1000XM5 在头梁调节部分也做了完全不同的方案,采用的「无极滑块」设计,和 AirPods Max 类似。同时调节的位置也从 WH-1000XM4 的头梁中段移至到尾部。

WH-10000XM4 的头梁调节方式则是我们比较常见的,有「9 段可调」,咔咔咔的声音及触感是其特点,而 XM5 基本无声。

实际体验下来,这个头梁的调节方式改变对我来说没有什么特别的。不过对于女性用户(或者说长头发用户)来说,就是一个比较友好的改动了,因为 WH-1000XM5 的调节方式终于不会夹头发了。
WH-1000XM5 同时也带来了另一处的改变,就是那「转轴」。有何差别,大家通过下方一组动图,就能明显看出区别了。

这个改动,按索尼官方的说法是“可将机械振动引发的噪音降低”,而我则更认同这个改变使得耳机外观更加一体化。机械振动引起的噪声,我多场景横向对比体验时没感觉太出来。


综上,索尼 WH-1000XM5 在外观部分可以说是巨变,但无论还是这无极滑块,还是那静音转轴,日常使用有明显的提升吗?从我的体验来说,是无感的。更多的还是这外观变化而带来的颜值变化,你喜欢不喜欢的问题。所以外观部分,就交于大家自行判断了。
在前文的外观部分,多多少少已涉及到了一部分佩戴的内容(夹头发问题),但只是皮毛,所以在这一部分会更深一步的聊聊。

影响佩戴最直接的因素有哪些?当然就是这直接“罩住”耳朵的耳垫/耳罩和那支撑耳机重量的头梁。
a. 耳垫/耳罩对比:
佩戴舒适度的差异,最直接的还是这耳垫对比。首先最基本的耳垫材质对比,两者的耳垫材质有明显的不同,WH-1000XM4 采用的软质聚氨酯泡沫耳垫,WH-1000XM5 采用的柔软减压型皮革。
两者的耳垫实际按压都是蛮柔软的,XM4 的会更偏向类蛋白触感?而 XM5 的表面则会更加光滑,触感和多数皮革一样,不过回弹表现比较不错。

而耳罩内侧的空间,通过仔细的对比,XM5 略大一点。从肉眼你也可见 XM4 耳垫是个椭圆形,而 XM5 是“跑道形”,所以在那四个角都延伸出去了一点,空间自然就大了一些。

空间更大,回弹更好的耳垫带来了更好的包裹感,夹耳感也有改善。耳罩部分的整体舒适度相比前代就有了一定的提升。
之所以加上“一定”的限定词,是因为日常使用体验中还是发现了问题。更好的包裹感,带了负面体验——不透气。尤其是近期天气炎热,如果不在空调房中使用,不到一个小时,耳朵都是汗了。空调房或天气不炎热,这不会是个问题,但还是有必要提一嘴。
b. 头梁对比:
头梁对比主要就看头梁的轮廓,以及头梁垫和头梁宽度。
头梁垫部分,从图上看,似乎 XM4 更厚一些,实际两者差不多。同时 XM5 的头梁垫可不是“整根”都是,我图中所标注的两个箭头,所指的区间内才是它的头梁垫。柔软程度,两者也相当。

接着看头梁宽度,从图中可明显看出XM4 比 XM5 宽了有 1.5 倍左右,理论上头顶压强会更小上一些。

从前面的图片,也可看出两者的头梁轮廓都是比较“圆润”的,但上耳后,就会发现一个小问题。头梁下端至耳罩部分的收缩程度,两者是不同的,XM4 会更加贴合头部,XM5 或多或少还有一点点缝隙。

更加贴合头部,耳机的重量就能很好的通过更大接触面而“分散开来”,负重感更弱,也不会那么顶头。
说了这么多,都是理论上的说法,回到实际佩戴。虽然 XM5 的头梁更窄了,轮廓没有那般“圆润”了,但实际佩戴还是不会顶头、夹头的,整体舒适度还是不错。
再看之前写过的 QC45 和 XM4 的对比图,你就明白我为什么敢说 XM5 的头梁舒适度还行了。你看看 QC45 这头梁大大的缝隙,力都集中在头顶了(实际上 QC45 的头梁垫和宽度都会更友好)。所以说,这些都是相辅相成的,只要不是很拉胯,基本没啥问题。

综上所述,WH-1000XM5 佩戴整体舒适度相比 WH-1000XM4 有一定的提升,但两者都是属于不错的水准,在头戴式降噪耳机中处于中等偏上,甚至第一梯队。两者在佩戴最主要的区别还是 XM5 的包裹感更强。

补充一个角度供大家参考:博主我头围 58cm,两款均不夹头。
c. 重量对比:


两款重量没有太大的差异,均在 250 克左右,在头戴式降噪耳机中算轻量级选手了,所以实际佩戴/挂脖都不会有太强的负重感。(如:Bose QC45 约 236 克,AirPods Max 近四百克)
除非你曾使用过 XM3 或类似重量的耳机,长时间佩戴会觉得压头累或挂脖酸,那可能重量因素你是要考虑的,否则这个重量不会是个问题。
d. 挂脖佩戴
聊到佩戴,挂脖佩戴很少人提及,但我却一直提,先前是 QC45 和 XM4 的对比,现在是 XM5 和 XM4。因为确实有差异,也确实可能会有少部分朋友“膈应”。
XM5 由于左右侧耳机的旋转方向和 XM4 不同,所以造成在挂脖佩戴时形态不同,就和当初我吐槽 QC45 时一模一样《Bose QC45 和 WH-1000XM4 佩戴哪个更舒服?有什么具体差异?》。具体见下图:

XM5 常规佩戴形式如上图左,这类型的佩戴低头时会抵到下巴,脖子粗的朋友可能就会觉得勒喉咙;倘若是让耳罩“平躺”,则会造成耳垫朝外侧,个人主观认为不美观。其实也能朝内侧佩戴,但这时候左右耳就反了,除非你不嫌麻烦。

XM4 常规佩戴形态如图左;但耳罩“平躺”时,耳垫是往内侧收缩的,相比于 XM5 就美观一点了。
关于挂脖的这点,常规佩戴没啥差异,但大概率会抵到下巴或勒喉咙。“平躺”佩戴会更舒适,但耳垫朝外侧还是内侧,涉及到了美观问题,就看你在不在意了。
这部分最主要的不同,便是 WH-1000XM5 不再支持折叠收纳,仅支持旋转收纳。而 WH-1000XM4 则是支持旋转折叠收纳的。

具体的体现,就是将耳机放回收纳包后,二者的体积、重量有了较为明显的差别。
也就如我们预想的那般,WH-1000XM5 收纳后的体积,明显大了 WH-1000XM4 一整圈。


不仅如此,在重量上,后者也比前者重了近一百克,这重量差有感吗?放入背包/行李箱很难说,但的确是差了不少。


最后则是这配件收纳了,除了 WH-1000XM5 这一代不再附送飞机转接头,就没啥值得多说了,大家直接看下图就行。

一个小插曲:就是这个飞机转接头总是有人将其当成充电插头,从而引起耳机爆炸登上新闻,就蛮离谱的。好像是从去年开始,索尼便不再随机附送转接头了。根据先前知友在评论区提供的信息,如有需求需自己去门店领取。
总的来说,在收纳部分,出差、旅行若携带有行李箱可能还好点,日常出门携带还真就偏大了。对此,XM5 不支持折叠,且收纳包体积较大,你怎么看?
降噪部分本应是本次 XM4 和 XM5 主观对比评测内容的重点,但后者这一次的表现着实令人有点失望。整体降噪效果还是不错,但远没有达到发布时人们对它“双芯”加持而抱有的高期待。

在实际使用中,能很明显的听出 XM5 在低频噪声处理上,是明显不如前代 XM4 的,会有稀稀拉拉的低频噪声残余。就如这空调噪声(中央空调),XM4 能完全屏蔽,而 XM5 仍有些微的轰轰声。乘坐交通工具的场景,差距会更加明显一点(公交+高铁场景实测),也明显不如前代 XM4。中高频噪声处理倒是差距不大,但由于低频噪声处理的不足,整体降噪效果给你的感觉就是 XM4 的降噪强于 XM5。
在我在怀疑自己是不是听感出错时,很多第三方评测机构也印证了我的体验,低频噪声处理,确实是有“缺陷”的,之前就有知友评论调侃道博主我是神耳(哈哈哈哈)。

中高频部分 XM5 会更强上一些些,我觉得主要还是靠前文在佩戴部分提到的新耳垫,带来更好的包裹感,从而实现更好的被动降噪效果。
回头聊聊为何 XM5 的降噪不升反降,造成这个问题可能的原因(仅供参考):看了几个专业评测网站/视频内容,发现也都提到了 WH-1000XM5 降噪优化逻辑的变化,而造成 WH-1000XM5 无法实时保持“满速”降噪处理。WH-1000XM5 这一次将前几代一直搭载的“降噪优化器”从手动升级到全自动,也就是之前需要你通过按键或者 APP 进行手动优化,这一次实现了耳机实时自动优化。

这一点在产品页面没有详细说明,仅提到了“智能降噪优化”,但通过索尼官方发的「开发者访谈」中能够看到确切的回答:

这段话机翻过来的大致意思和我前面讲的差不多,多说了一句:WH-1000XM4 没有前代的测试信号声音,使得用户在耳机进行优化降噪时无感的体验。(无效信息)
关键来了,通过我这段时间的实际体验,不知道是不是由于这个新升级的自动优化降噪,使得我在某些场景下明显感知耳机降噪强度的变化而感到不适,并且还有几秒的延迟。也由于它是自动的,我手动关闭不了。不知道这个体验,后续有没有办法通过固件优化来解决,甚至直接把手动调节给加回来。
硬要说点 XM5 在降噪体验中比较好的点。那便是 XM5 的降噪效果带来的听感会更自然一点(也就是耳压感更小),这点在弱降噪需求场景下的确会更舒适一些。
WH-1000XM5 的整体降噪效果肯定还算第一梯队的产品,但我会把它排在 WH-1000XM4 之后,且在降噪体验环节还有这自动降噪优化器偶尔会有不适,看看索尼后续有啥优化吧。
作为一名入门索粉,看五代的这硬件配置,单耳四颗降噪传感器+双芯加持,我对它的后续优化还抱有期望。
总的来说,就一句话,这一次 WH-1000XM5 的“双芯”加持并没有带来更好的降噪效果体验,前代 WH-1000XM4 仍是天花板。
音质部分最主要的变化,则是在硬件层面,使用了这么多代的“40mm 镀铝液晶高分子振膜”换成了“30mm 碳纤维驱动单元”。

小吐槽:听感好坏,和振膜尺寸没有什么必然联系,还能看到尺寸越大越好的言论,蛮离谱的。索尼之前有款耳机 WH-H910N 便是从原来的 40mm 单元换成 25mm 后,主观听感反而更好了,相关言论不攻自破。
而关于 XM4 和 XM5 的音质表现,我会更喜欢 WH-1000XM5 的声音表现,整体解析力更好。
低频虽然仍是索尼传统的味道,偏过量,但细节上,动瞬态都会更好一点,鼓声、贝斯等乐器还原度还行,不足的点吗,通过均衡器拉回一点还是能带来更好的听感。人声部分,声音厚度还行,人声也会更加细腻。高频部分延展也会更好一些,声音信息量不错,也会自然一些。
两款耳机的均衡器可玩性都较高,我贴两张均衡器图吧,仅供参考:


EQ 调节很大程度取决于你的听音喜好,没有说一定是对的或错的。比如你喜欢动次打次的重低音,那肯定会偏向把 CLEAR BASS 往右拉,想听轻松一点的曲风时,往左拉又会合适一点。
均衡器调节也是一个非常主观的东西,欢迎大家在评论区分享你的调节方案呀~
关于 LDAC、DSEE EXtreme 的开启还是关闭,从我的角度来说,就是建议你自己体验,感觉对音质有帮助就开启,没有帮助就关闭(还省电)。
是的,WH-1000XM5 的通话质量迎来了史诗级的提升,这也是为何通话这一项要单另出来聊。这一代通话的提升,终不再是前几代发布时的“雷声大、雨点小”宣传口号了,是真的行了。
从 XM3 的勉勉强强可用;到 XM4 的还行,正常能用;到这一代的多场景完全可用,可以说是出色的。
仅从通话麦克风数量上来看,XM5 也是胜出的,左右各 2 颗,共计 4 颗。XM4 则是左侧耳罩共 3 颗。

同时 XM5 的麦克风均有搭载新一代的风噪降低结构,也有助于通话质量的提升。

不仅仅是通话更加清晰这么简单,XM5 更强的是在于通话降噪部分相比 XM4 是碾压式的出色。实测在比较嘈杂的环境下,对方能够清晰听清你的人声,并且嘈杂的背景音也会被处理的很干净,甚至能让对方误以为你在安静的房间内与其通话。那对于有户外/交通工具上有通话需求的朋友来说,完美适配。
能力有限,通话部分博主无法通过视频给大家呈现,若想了解实际效果,大家可以参考《TESTV》的视频,视频中通话部分呈现的效果,和我实际体验是一致的,就是那么“离谱、夸张”。

虽然一个是蓝牙 5.0,一个是蓝牙 5.2,但我的实际体验,两者几乎没有差别,甚至可以说就是没有差别。上图为第三方评测网站的数据,仅供参考。
通过实际的体验,稳定性部分,二者在相同连接模式下,没有差异,日常均没有遇到断连或卡顿的现象。同样,在 LDAC 编解码下,该有的问题还是有的。所以还是要根据使用环境的不同,灵活使用「声音质量模式」。

延迟部分则和主流蓝牙耳机结论一致,音视频延迟完全无感,音画同步。游戏延迟部分,则是 MOBA 类没有啥问题,技能释放瞬间和音效声传出的客观延迟几乎无感。而 FPS/音游类,仍有些些的延迟;如钢枪时,一梭子子弹按到底,能感受出有些微的延迟,这类游戏还是建议采用有线连接的模式游玩。
均支持双设备连接,实用性较高,对于需要同时连接两台设备使用的朋友比较友好。和多数的蓝牙耳机一样,都是先要通过 APP 开启该功能并连接,后续才会自动连接上两台设备。

需要注意的是:在使用双设备连接时,无法使用 LDAC编解码进行连接。
通过我自己的实际体验,两款从手机端到电脑端,几乎是秒切;从电脑端到手机端,会有 15 秒左右的等待(延迟)。
相比于我用的几款国产真无线耳机的双设备切换,还是慢了一点。可能受限于我使用的设备,并不代表你的切换也是如此,若你也上手了,可以分享一下你的切换体验。
WH-1000XM4 支持,WH-1000XM5 不支持。

虽然该功能我个人的使用率不是很高,但 XM5 没有搭载,还是蛮可惜的。关机状态下,就可直接通过 NFC 连接,尤其是设备间切换连接(非双设备连接时),不用手动选择,还是比较方便。
观察近一年的索尼耳机,从 WF-1000XM4 开始,之后的索尼蓝牙耳机均没有搭载 NFC,从曾经大力推广,到如今完全不见踪影,发生了什么?
XM4 和 XM5 均支持 3.5mm 有线连接。在延迟要求比较高的场景(如 FPS 游戏、视频剪辑)比较实用。耳机没电时采用有线连接,也能当成“普通”头戴式耳机使用。

有线连接有一个需要注意的问题,采用有线连接后,耳机的麦克风无法使用。若你有相应的有线通话需求,需要额外购置一根“带麦音频线”,具体可参考我之前写的一篇关于 WH-1000XM3 回答的后半部分(头戴式耳机均适用),有作相应的介绍:
索尼WH-1000XM3降噪耳机能插线当有线耳机用么?同时,有线模式下也可使用主动降噪功能。不过连接的顺序需要注意,先将耳机电源打开,再连音频线。如果是关机状态下连线,后续是无法再手动开机使用主动降噪功能的。

两者的官称续航是一样的,在降噪开的情况下可达 30 小时。不过这个官称续航时间均是有限定条件的,都是在 AAC 模式下,其他功能(如自适应、智能免摘等)关闭的情况下测得的。
在 LDAC 模式下的实际体验,大约能使用 25 小时左右,这个单次续航还是非常 OK 的,一天三四个小时的使用时长,一周一充不是问题。
两者在这部分最主要的区别是在快充部分,参数如前文。都能够在短短的几分钟充电,让耳机拥有几个小时的续航,应急使用还是友好的,不会让你有电量焦虑。
WH-1000XM5 在操作方式上,和先前的索尼耳机没有啥区别。触控面板的操作直接看下图就好,都一样。

实体按键为电源键和降噪/环境声切换键。只是两者在标注上有一点不一样,因为 WH-1000XM4 是需要手动激活降噪优化器(长按),所以它的按键命名为“CUSTOM”(XM5 该功能全自动,前文/后文都反复提到)。

一个补充:WH-1000XM5 的 [NC/AMB] 按键可通过 APP 自定义后调用 Quick Access 功能。
两款耳机在功能部分几乎一致,只有细微的改动,仅有 Quick Access 一处新增功能。具体一点,就是在降噪优化和佩戴感应两点做出了具体的变化,其余功能点都是一模一样的,对于熟悉索尼耳机的朋友来说,没有学习成本。
这个功能在年前发布的 LinkBuds 上首次搭载,通过腾讯小微语音助手调用 QQ 音乐来实现播放你预设歌单,最近听周杰伦的歌比较多,这功能我的使用率还是蛮高的。如果你是不爱折腾的用户,那这功能确实“没啥用”。

补充:有一点需要注意,就是腾讯小微这个软件一定要挂后台,不然调用不出来。同时,腾讯小微的语音助手等功能也能正常使用,这边就不做介绍了。
看了很多评测内容,没人提及这个点。虽是小点,但结合我自己的实际使用,这个改进是非常有感的。我简单整理了个表,供大家参考,如有遗漏,还望评论区提醒一下,谢谢。
| 操作 | WH-1000XM4 提示音 | WH-1000XM5 提示音 |
|---|---|---|
| 开机 | 滴~开机 | 叮~ |
| 蓝牙连接 | 滴 蓝牙连接 | 滴咚 |
| 关机 | 滴~ 关机 | 叮咚 |
| 智能免摘 | 开启/关闭智能免摘 | 开启/关闭智能免摘 |
| 降噪优化器 | 优化开始/结束 | (自动,无提示音) |
| 蓝牙配对 | 滴嘟 蓝牙配对 | 滴 配对中 |
虽然均能通过 APP 对通知和语音向导进行关闭,上表所列的提示音均是无法手动关闭的,可以说是强制提示音。
那两者差异在哪呢?就是日常最常遇到的开关机和蓝牙连接提示音,WH-1000XM4 除了有滴~的提示音,还有后置的语音播报,并且这过程长达四五秒。也就是你每次开机都要听上那四五秒的机械语音(如果你是中文语音包),才能连上耳机。
而 WH-1000XM5 改进后的提示音,是短促的叮~、滴咚,即可连接,没有语音播报而做到秒连。
这对于高频使用耳机的朋友来说,在体验上真的非常有感。尤其是你在清晨还未起床、晚上随意朦胧的时候,想要使用降噪功能时,这语音播报大概率让你恼火。
可毕竟这只能算个小点,在决策时优先级没有降噪、音质等部分来的高。但既然是 XM4 和 XM5 的详细对比,我认为还是有必要让你了解的。
按官方的说法,降噪优化这个功能可实现:
耳机可以自动识别您的个人佩戴状态(发型、是否佩戴眼镜等)进行智能降噪优化,提供您的专属降噪效果。气压降噪优化可根据海拔不同导致的气压不同来优化降噪效果,您在飞机上也能享受好音质。
前者有点“玄学”的味道,后者在你乘坐飞机时使用,感受明显,确实能给你带来较好的降噪体验,功能本身是不错的。不过也正如前文,我在降噪部分所说的,智能降噪优化逻辑的改变,似乎对日常使用有些许的影响?这点,暂时无法考证,后续有相关信息,会在文中补充。

图为 WH-1000XM4 的 APP 截图,WH-1000XM5 上没有相应选项。
佩戴检测这个功能在真无线中是标配功能,但在头戴式蓝牙耳机中还是比较少见的,鲜有几家头戴式搭载了此功能。很高兴索尼加入了这功能,属于那种用了就回不去的功能点。是我在 WH-1000XM4 上使用的,最有感的功能。

佩戴检测这个功能很简单,最基本的可实现功能便是摘下耳机自动暂停,戴上耳机自动播放。
不过相比于前代采用的距离传感器(如图左,还容易积灰)+加速度传感器实现的,而 WH-1000XM5 则是采用的静电传感器,内置在振膜防尘网下方。灵敏/精度都有所上升,且外观更整体一些。
补充:1. 取下耳机 15 分钟后自动关机; 2. 取下耳机自动禁用触控面板; 3. 戴上耳机自动关闭 LED 指示灯。
▼以下功能点两者完全一致,没有区别,可快速略过▼
自适应声音控制这个功能一直是索尼降噪耳机的特色功能之一,它可根据你的动作状态及位置信息自动切换至预设的降噪方案。并且可根据自己的使用场景,自定义设置相应功能的启停,对于耳机重度使用者来说,值得一试。

自适应声音控制功能通过仅几代的优化,可玩性还是较高的。由于内容较多,这边就不展开聊了。

20 级环境声等级调节也一直是索尼降噪耳机的标配功能,其实就是我们常说的“通透/透明模式”,只是索尼夸张的支持 20 档。从 1 ~20 级,数字越大,接收的环境越多,就比如 20 级环境声时,已经是刻意放大外界的声音了(此时的底噪是正常的)。

我自己日常会把环境声音等级设在 13~16 这个区间,在这区间个人体验听外界的声音会比较自然。
其中还有一个“关注语音”模式。实际体验,开启后会略微降低部分低频噪声,使得人声听起来清楚一点。在正常的环境声模式(13~16 级)下,开不开,没啥太大的区别,所以我的建议是干脆别开了。除非你将环境声调到 1 级,但又想注意人声,那可以试试。
需要搭配指定 APP 使用(大陆地区为索尼精选),使用指定音源。并非传统意义上的通用音效,实际使用意义不大。所以看到有一些云评测的说,开启该音效,音质(听感)会提升,都是不准确的。
而索尼精选这个软件内的歌曲是以古典为主,主流的华语流行较少,如果不是你喜欢的音乐风格,可用性不高;更重要的是单月会员费用有点过高(近百元/月),只适合尝尝鲜。
智能免摘这个功能从 WH-1000XM4 首次搭载后,之后的旗舰、次旗舰机型都有搭载,熟悉索尼耳机的朋友应该都很了解了。主要实现的功能就是:耳机能够自动检测您说话的声音,而自动暂停音乐的播放并开启环境声,使您可以戴着耳机能够与他人进行对话。

主要的运用场景,比如您腾不出手摘耳机(如超市购物、买奶茶)、路途中的临时沟通(问路)等等场景。至于好不好用,只能看你使用耳机的常用场景了,我个人日常基本是关闭的。

在实际的使用中,该功能比较影响体验的还是哼歌,一哼歌,耳机就会暂停;好在在头戴式耳机中操作方式比较简单,只要两指长按触控面板 1~2 秒钟就能够关闭该功能(开启操作相同)。
这个功能很简单,也可以算是索尼降噪耳机的标配,将您的整个手掌罩住右侧面板(真无线左侧面板),就能开启环境声模式,并降低音乐音量(智能免摘是暂停),从而让您听到外界的声音。

主要的运用场景也是临时对话场景(如在飞机上用场时与旁人或空姐对话时);或短时收听外界的声音(如听报站信息,周围有啥“动静”需要留意的场景)。
这个功能对我来说,在头戴式耳机中的日常使用频率还是蛮高的;反而在真无线(如 WF-1000XM4、LinkBuds S)中比较少用。
本文文字内容有点多,全文约 1.2w 字,在这最后,我再次整理了一下两者的对比总结版,还算详细,供你参考,如有遗漏或客观错误,不吝赐教。

总的来说,索尼 WH-1000XM5 在纸面上相比 WH-1000XM4 看似大改,在对比中不少的小项也都出现了有提升,有改进的字眼,但通过博主近两个月的实际使用来看,整体的确没有带来所谓质的提升的体验。
最主要的降噪部分没有如预期的“双芯”加持来的提升,反而在低频噪声处理部分不如前代;不过降噪的听感的确会更自然一些(耳压感会更小),弱降噪场景使用会更舒适。音质部分,我认为更好听了,整体解析会更好,但没有说非常之巨,均衡器调节留有空间。
外观的变化,见仁见智了,我会更喜欢前代的耳罩,这一代的头梁。佩戴舒适度有一定的提升,虽算比较舒适,但还达不到 Bose 那般水准。通话部分的提升反而是这一代最有感的,可以算是标杆级的通话了。
25.05.31留:很抱歉,近一两年很少点开知乎,看到很多朋友仍有留言,最多的问题便是 XM4 还值得买嘛?在 25 年 XM6 都已发布上市的背景下,我的回复仍是:只要 XM4 价格合适,仍旧非常值得推荐的,体验差距不会很大。
购买意见:如果你在寻找一款拥有极致的降噪、不错的音质、佩戴还行的头戴式降噪耳机,索尼 WH-1000XM4 仍是那款非常值得选择的耳机。如今一千五六的价格,性价比已然不错。
WH-1000XM5 可看作通话加强、外观“魔改版”的 XM4,但因此你要多付五百至一千的差价,值不值?我觉得不值,除非你有非常强烈的通话需求。
以上,关于索尼 WH-1000XM4 和 WH-1000XM5 若你还有其他更细致的问题,欢迎评论区交流,看到都会尽力回复的,就先这样。