この記事では、職務経歴書の役割や履歴書との違い、職務経歴書の書き方、企業の採用担当者が職務経歴書で注目しているポイントなどを紹介しています。また、職務経歴書のテンプレートを無料でダウンロードすることができ、53職種の職務経歴書サンプルもご用意。ぜひ、職務経歴書の作成にお役立てください。
職務経歴書とは

転職活動の場面で必要になる、職務経歴書。そもそも職務経歴書とは何なのか…と思われる方も多くいらっしゃるのではないでしょうか。ここでは、「職務経歴書の役割」、「履歴書との違い」について、詳しく説明していきます。
職務経歴書の役割
職務経歴書とは、一言でいうと、「これまでの自分の仕事をプレゼンテーションする書類」。これまでの仕事内容や成果を伝えることで、応募先企業から「ぜひうちに来てもらいたい」「活躍してくれそう」と思ってもらうことが大切です。
職務経歴書と履歴書の違い
履歴書は、学業や職業の経歴を時系列で記載した書類のことを指します。あらかじめフォーマットが決まっていますので、その項目に沿って記載していくことがほとんどです。
▼履歴書(サンプル)

<企業が履歴書で確認する内容例>
- 職場に通勤可能な居住地か
- 学歴や職歴が評価できるか
- 転職を何回しているか
- 自社の事業と関係するか
- 実務に活かせる資格を持っているか
- 自社への志望動機はどの程度か
- 給与や勤務形態などが募集条件に合うか
- 丁寧な字で書いているか(手書きにこだわる場合)
一方、職務経歴書は、これまで手がけてきた仕事や成果について記載した書類です。経験してきた仕事とその実績、具体的にどのようなスキルを持っているのか、今後のキャリアなどを表現したものになります。
履歴書と違って決まった書式がないので、自分なりの工夫を発揮することも可能。コンセプト力、企画力、デザインセンス…も反映されるので、重要な書類の一つといえるでしょう。
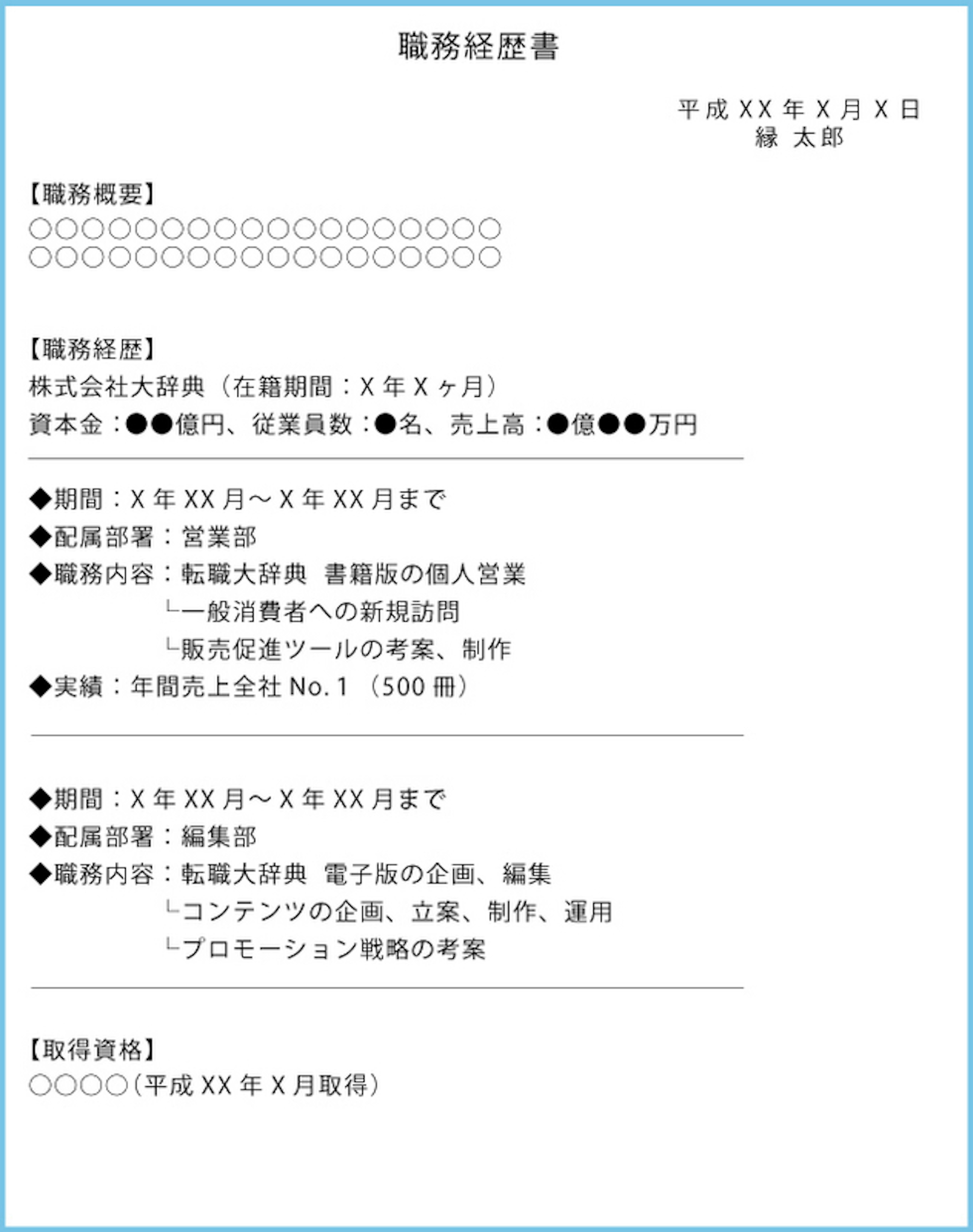
▼職務経歴書(サンプル)

<企業が職務経歴書で確認する内容例>
- どのくらいの期間、どのような取り組みを行ない、どれだけの業績を上げたか
- 仕事上の強みはなにか
- プレゼンテーションスキルがあるか
- 募集職に求める実務のスキル・知識を持っているか
- 求めている仕事のポジション・ミッションを任せそうか
- 転職の目的は納得できる内容か
- 経験と志望理由に整合性があるか
- 転職することでキャリアアップにつながるか
- 掲載内に信ぴょう性があるか
職種別の職務経歴書テンプレート集(50職種の雛形をダウンロード可能)
【無料でダウンロード】18種類の職務経歴書テンプレート

下記から、18種類の職種の職務経歴書テンプレートを無料でダウンロードできます。
- 法人営業
- 個人営業
- 販売
- 一般事務・営業事務
- 経理事務
- 貿易事務
- 経理
- 人事採用
- 人事労務
- 総務
- 法務
- 広報・マーケティング
- 物流・倉庫管理
- ネットワーク/サーバエンジニア
- システムエンジニア
- 技術系
- 第二新卒
- 汎用フォーマット
また、テンプレートにはサンプルが書かれています。サンプルの内容を参考にできるため、職務経歴書を作成しやすいでしょう。
【無料でダウンロード】4種類の英文職務経歴書テンプレート

下記から、4種類の職種の英文職務経歴書テンプレートを無料でダウンロードできます。
英文職務経歴書テンプレートにもサンプルが書かれています。サンプルの内容を参考にできるため、職務経歴書を作成しやすいでしょう。
【項目別】職務経歴書の書き方
ここからは、具体的な職務経歴書の作成方法について解説します。一般的に、職務経歴書にはどのような項目を記載すればいいのか、どのような順番で職歴を書けばいいのかを押さえましょう。
職務経歴書のフォーマット例を見ながら、記載する基本項目を確認していきましょう。


項目別の書き方ポイントまとめ
| 項目 | ポイント |
| 1.タイトル・氏名・日付 | ・タイトル:「職務経歴書」を中央寄せ・太字。 ・氏名:右寄せ。 ・日付:職務経歴書の作成日を右寄せ。 |
| 2.職務要約 | ・採用担当者の目を惹くネタを散りばめる。 ・3~4行にまとめる。 ・経験社数によって構成を変える。 |
| 3.勤務先企業 | ・主な記載内容 企業名、資本金、従業員数、売上高、事業内容、上場・非上場、就業時の雇用形態、在籍期間 |
| 4.職務経歴 | ・目的をしっかり思い出しながら書く。 ・より具体的に書く。 ・読みやすいレイアウトを意識する。 |
| 5.活かせる知識・スキル | ・記載すると良い例 語学力、コミュニケーション能力、パソコンスキル、ビジネススキル、ビジネスマナー |
| 6.資格・免許 | ・取得した年月日は和暦または西暦で統一。 ・募集職種に関連する資格を中心に記載。 ・略称ではなく正式名称で記載。 |
| 7.自己PR | ・読みやすいレイアウトを意識。 ・具体的に書く。 ・誤字や脱字がないように。 |
| 8.志望動機 | ・前職で芽生えた「願望」を書く。 ・その企業で「叶えられること」を書く。 ・自分が入社するとその企業がどう「良くなるか」を書く。 |
| 9.退職理由・転職理由 | ・採用担当者に与える印象を考えて書く。 ・自己都合の場合は「一身上の都合により退職」と記載。 ・短期離職、転職回数が多いなどの場合は記載をおすすめ。 |
1. タイトル・氏名・日付

職務経歴書の最上部に記載する項目です。正確に記載しましょう。それぞれの書き方のポイントは下記です。
- タイトル:「職務経歴書」という文字を中央寄せ・太字で記載。
- 氏名:右寄せで記載。
- 日付:職務経歴書の作成日を右寄せで記載。
▼詳しくはこちら
2. 職務要約

職務要約とは、職務経歴の要点を簡潔にまとめたもの。最初の会社に入社した時点から現在までの大枠の流れとポイントがわかるようにまとめましょう。
職務経歴書の冒頭に職務要約を記載する理由は、採用担当者の興味を惹くため。採用担当者は忙しい業務の合間を縫って書類選考や面接を行ないます。応募者が多いと書類の冒頭だけにさらっと目を通し、詳細まで読むかどうかを判断してしまうこともしばしば。
そのため、冒頭で「私は御社が求める人材に近い経歴を持っていますよ」とアピールしておくことで、採用担当者の興味喚起ができるというわけです。
<職務要約を作成する際のポイント>
- 採用担当者の目を惹くネタを散りばめる
- 3~4行にまとめる
- 経験社数によって構成を変える
▼詳しくはこちら
3. 勤務先企業

勤務先または勤務していた企業のホームページなどを参考に、丁寧に情報を収集し、端的に記載しましょう。
<勤務先企業の主な記載内容>
- 企業名
- 資本金
- 従業員数
- 売上高
- 事業内容(業界内での立ち位置・シェアが明確な場合は併記)
- 上場・非上場(非上場の場合はあえて明記する必要なし)
- 就業時の雇用形態
- 在籍期間
<勤務先企業の書き方見本>
株式会社○○(在籍期間:2014年4月~2015年3月)
資本金:○○万円、従業員数:○○名、売上高:○億○万円(2014年○月期実績)
事業内容:○○の仕入・卸販売業
雇用形態:正社員
▼詳しくはこちら
4. 職務経歴

職務経歴には、今まで在籍した会社で自分が配属されていた部署、担当した仕事やプロジェクト、収めた成果などを細かく記載していきます。
<職務経歴に記載する主な内容>
- 職務に携わった期間(○年○月~○年○月)
冒頭または左側に別列を作って記入することが多いです。例えば「20xx年3月~20xx年4月」というように、期間が分かりやすい月単位で書くことをおすすめします。
- 所属部署・役職(異動、昇進歴など)
異動歴に関しては、配属になった部署や課の名称を記載。例えば、「営業本部 第一営業部 1課配属」と詳細に書きましょう。そして、昇進歴に関しては、「第二営業部 1課 課長昇進」という風に、部署名の後に「役職・昇進」を添えると良いです。
- 具体的な職務内容
携わったプロジェクトや業務の名称を簡単に書きましょう。例えば、「大手食品メーカーのLP広告作成」「大手金融機関の基幹業務システム開発」といったように、見出しを記載。そして、「制作費30億円」「工期1年」「サイトの企画から設計、外部エンジニアへの指示出しまですべて担当した」など、職務の内容と特徴を端的に書いていきましょう。
- 実績(成果)
その職務において収めた実績や成果を記載。「売上実績1億円(営業部300人中15位)」「広告制作に携わった商品の売上が前年比170%を記録」など、具体的であればあるほど良いです。
- 受賞歴
職務において目覚ましい成績を収めると、社内賞・社外賞などに表彰されるケースもあります。受賞歴も、「20xx年度 営業部内MVP」「20xx年度 社長賞新人賞」など、具体的に書くことであなたの能力をより魅力的にアピールできます。
<職務経歴を書く際のポイント>
- 目的をしっかり思い出しながら書く。
- より具体的に書く。
- 読みやすいレイアウトを意識する。
▼詳しくはこちら
5. 活かせる知識・スキル

「活かせる知識・スキル」に記載すると良い例は下記の5つ。ぜひ、例文も参考にしてください。
- 語学力
検定や資格名、使用するシーンなどを明記すると良いでしょう。たとえば英語なら「TOEIC」「TOEFL」「英検」など、検定・資格名とそのスコアを記載。検定・資格に関して記載できることがなくても、業務で使っていた場合には、「ビジネス◯◯語会話レベル」と書けばOKです。
【例文】
英文のメール対応、日常レベルの英会話が可能です。月に数件ほど、海外のお客様からの在庫問合せのメールに問い合わせしていました。また、週に2~3回は外国人のお客様の接客(商品の提案・会計)を行なっていました。
- コミュニケーション能力
様々な業界・職種で活かせる「コミュニケーション能力」。「誰とでもすぐ打ち解けることができる」「異なる意見をまとめるのが得意」など、どんな場面にどう活かせるのかをイメージできるぐらい詳しく書くと好印象です。
【例文】
前職の雑貨店には、10代~60代まで幅広い年齢層の方が来店されます。私は、相手に合わせた言葉遣い・話題選びをすることで、どんなお客様ともすぐに打ち解けました。このコミュニケーション能力を活かすことで、立場や仕事内容の異なる方々ともスムーズに信頼関係を築けると考えています。
- パソコンスキル
使用できるアプリケーションごとにスキルレベルを記載するのが理想的。仕事で使うアプリケーションが明確な場合は、関連するスキルを詳細に書くことをオススメします。
【例文】
Word:議事録・報告書作成、礼状などを行なえます。ひな形の作成も可能です。 Excel:VLOOKUP、ピボット、IF関数などを利用可能です。 PowerPoint:プレゼン資料・会議資料の作成などを行なえます。 Photoshop:写真の加工(トリミング、明度・彩度調整など)が可能です。
※一般的なOfficeソフトはいずれも基本操作が可能です。また、基本的な入力業務はスムーズに行なえます。
- ビジネススキル
「論理的思考力」「プレゼンテーション」といった、ビジネスを円滑に進めるための力を指すビジネススキル。「周囲の人からの評価」などを振り返って、分かりやすく伝えましょう。
【例文】
「論理的思考」が得意です。何か課題にぶつかったときには、「問題は何か」「問題の原因は何か」を切り分けて考え、解決策を設定してきました。会議の場においても、上長から「分かりやすく整理されている」と評価されました。
- ビジネスマナー
特に社会人経験が浅い場合など、採用担当者は「ビジネスマナーが身についているか?」に注目します。研修や仕事で身につけたマナーを記載しましょう。
【例文】
配属前の研修では、「敬語」「報告・連絡・相談」「電話での受け答え」「ビジネスメールの書き方」など、一通りのビジネスマナーを学びました。
▼詳しくはこちら
職務経歴書の「活かせる知識・スキル」の書き方・ポイント~例文付き~
6. 資格・免許

これまでに取得した資格や免許を記載。これまでのキャリアや募集職種との関係性を考慮することが大切です。
<資格・免許を書く際のポイント>
- 取得した年月日は和暦または西暦で統一する
- 募集職種に関連する資格を中心に記載する
- 略称ではなく正式名称で記載する
▼詳しくはこちら
職務経歴書の「資格」の書き方|取得資格や免許のアピール方法!
7. 自己PR

応募先企業が求める人物像を踏まえ、あなたの強みや特徴を記載しましょう。読みやすいレイアウトを意識し、誤字や脱字がないように書くことも大切です。
<タイプ別による自己PRのポイント>
- 新卒の就職活動
- 新卒のアピールポイントは「サークル」「アルバイト」だけではない
- アピールするポイントの「軸」を決め、結論→具体例→抱負を述べる
- 「積極性」「やりがい」などの抽象的な言葉は避け、具体的に書く
- 第二新卒の転職活動
- 第二新卒層に期待されるのは「フレッシュさ」「社会人の基礎力」
- 前職の経験や学びは、次の仕事につながるように意識して書く
- 実務面だけでなく、学生時代の経験や学びをアピールしてもOK
- キャリアを積んだ後の転職活動
- 求められている業務を、早期に問題なく遂行できることをアピール
- 活かせるスキルや経験は、具体的なエピソードや数値で提示
- 「なぜその仕事をしたいのか」という理由に、信憑性をもたせる
▼詳しくはこちら
職務経歴書で自己PRは必要?|効果的な自己PR欄の書き方(例文つき)
職務経歴書の自己PRの書き方!ポイントや例文、強みの見つけ方を紹介!
8. 志望動機

「なぜその企業で働きたいか」を記載する項目です。「自分にしか言えないこと」「その企業にしか当てはまらないこと」を意識して書くことがポイント。文字数は200~300文字を目安にするとよいでしょう。
<志望動機を書くうえで押さえるべき3つのステップ>
- 前職で芽生えた「願望」を書く
- その企業で「叶えられること」を書く
- 自分が入社するとその企業がどう「良くなるか」を書く
<タイプ別の志望動機の例文>
未経験から応募する場合
学生時代にWebデザインの学校に通い、ホームページ制作のスキルを学んできました。実際に友人が経営する飲食店のホームページを作成したこともあります。大学を卒業後は社会人としての素養を身につけようと、メーカーで営業として3年間働いてきました。
社会人としての基礎が身についた今、自分の強みを活かせるWebデザイナーの仕事に挑戦したいと考えています。御社は飲食店や小売店の課題をヒアリングし、売上を伸ばすことにこだわってWebページ制作を行なっていらっしゃいます。
そこで私のWebページ制作スキル、そして顧客との関係構築スキルを活かし、貴社の事業拡大に貢献できればと考えています。
【ポイント】
「なぜ異業種・別職種から挑戦しようと思ったのか」「経験者と比べられた時に主張できるポイント」を押さえて書くことで、より魅力的な志望動機になります。
経験者として応募する場合
これまでコールセンターのスーパーバイザーとして5年間、経験を積んできました。健康食品の通販事業を行なっているクライアントなどから委託を受けて、アウトバウンドで休眠顧客をフォローする仕事です。コールスタッフのモチベーションを上げながらクライアントの期待を超える成果を出せたときには、非常にやりがいがありました。
ただ、外部委託というビジネス柄、プロジェクト単位でチームが解散になるため、物足りなさも感じています。そのため、貴社のように自社ブランド商品のコールセンターで働けることは、私の理想です。
貴社の主力商品である美容商品は、業界でも3位の売上を記録されていると伺っています。スーパーバイザーとしての経験を活かし、貴社のブランドを長期的に育て、業界で売上2位にまで押し上げられたらと考えています。
【ポイント】
経験者ならなおさらですが、「前職でどのような仕事をしていたか」「前職までの経験が入社してどう活かせるのか」を明確に書くようにしましょう。
▼詳しくはこちら
職務経歴書に「志望動機」は必要?|履歴書との違いや書き方を紹介(サンプル付き)
9. 退職理由・転職理由

企業の採用担当者が退職理由や転職理由を知りたい理由は、「応募者が自社で活躍できるかどうか」を見極めるため。そのため、退職理由や転職理由は、採用担当者に与える印象を考えて書きましょう。
書くべきではない退職理由・転職理由
- 前職に対する不満
- 給与や労働時間など、待遇に不満があった
- 上司や経営陣の方針に不満があった
- 仕事内容に面白みを感じなかった
- 能力や人格に誤解を受ける様な内容
- 人間関係において摩擦やトラブルを起こした
- 何か問題のある行動を起こし、辞めざるを得なくなった
- 仕事についていけなくなった
退職理由・転職理由を具体的に書く必要がない場合
- 退職理由・転職理由が「自己都合」
退職理由・転職理由が自己都合の場合は、「一身上の都合により退職」と記載すればOK。自己都合とは、「転職が決まった」「家族の世話をしなければならない」「職場の人間関係に耐えられなくなった」「キャリアアップをしたいと考えた」など、労働者自らが退職を志願した場合に適用されます。
<記載例>
平成27年 4月 株式会社〇〇 入社
平成30年 8月 一身上の都合により退職
- 退職理由・転職理由が「会社都合」
経営不振や倒産、リストラなどを理由に、会社側からの申し出により退職するケースが「会社都合」による退職。会社都合による退職の場合は、退職年月とともに「会社都合により退職」と記載すればOKです。
<記載例>
平成27年 4月 株式会社〇〇 入社
平成30年 8月 会社都合により退職
- 退職理由・転職理由が「派遣・契約期間満了」
契約社員や派遣社員など、期間の定めがある労働契約を結んで働いており、その契約期間満了を理由とする退職の場合です。この場合、退職年月とともに「契約期間満了につき退職」と記載しましょう。
<記載例>
平成27年 4月 株式会社〇〇 入社
平成30年 8月 契約期間満了のため退職
ちなみに、契約期間が終わる際に更新の打診があり、それを自分の意志で断った場合も「契約期間満了」でOK。一方、契約期間よりも前に自ら退職を申し出た場合は「自己都合退職」となります。この場合は「一身上の都合により退職」と記載してください。
退職理由・転職理由を具体的に書いた方がいい場合
- 前の会社を短期間で辞めている
たとえば、前職を1年未満ほどで辞めている場合に「一身上の都合」とだけ書くのは避けたほうがいいでしょう。なぜなら、企業の採用担当者に「仕事が長続きしない人なのではないか」「何らかのトラブルがあったのではないか」といった誤解を与える可能性があるからです。退職理由や転職理由が止むを得ない事情の場合は、正直に書くことをおすすめします。
<記載例1>
平成27年 4月 親の介護のため、退職
<記載例2>
平成27年 4月 海外移住により、退職
また、本人希望による退職なら、前向きな理由を書くとよいでしょう。本人希望の退職の場合、何らかの不満が退職理由の場合も多いですが、より良い環境を手にするために退職したという印象を与えましょう。
たとえば、「給与が低くて不満だった」と書くよりも、「結婚を機に収入アップを図りたかった」と書くほうがポジティブな印象につながります。
<記載例1>
平成27年 4月 キャリアアップを目的とした転職のため、退職
<記載例2>
平成27年 4月 結婚を機に収入アップを図る必要があり退職
- 転職回数が多い
職務経歴書に「一身上の都合により退職」という文言が多く記載されていると、採用担当者が「転職癖がある人なのではないか」という印象を抱いてしまう可能性があります。
そのため、転職回数が多い場合は、基本的には、前の会社を短期間で辞めている場合と同じく、「止むを得ない事情がある場合は正直に書く」「本人希望による退職なら前向きな理由を書く」の2点を心がければOKです。
ただ、たとえば「事務職」⇒「SE」⇒「営業職」というように、職務経歴に一貫性が無い場合は工夫が必要。採用担当者に「キャリア形成に計画性が無い」と思われないように、自分なりの考えなどを記載し、また、自己PR等の欄で細かく説明しておくとよいでしょう。
<記載例>
平成27年 4月 株式会社〇〇にSEとして入社
平成30年 8月 SE経験を活かしIT営業へ転身するため、退職
- 経歴に空白期間がある
退職日から数ヶ月が経過しているなど、経歴に空白期間がある場合、採用担当者は「その期間に何をしていたのか」が気になるところ。そのため、空白期間にしていたことを記載しましょう。
ちなみに、病気療養を理由とする場合は、現在は完治している旨を記載することをおすすめします。
<記載例1>
平成27年 4月 資格取得のため退職
<記載例2>
平成27年 4月 病気療養のため退職(現在は完治)
<記載例3>
平成27年 4月 一身上の都合で退職、以後フリーライターとして活動
▼詳しくはこちら
職務経歴書の退職理由・転職理由の書き方(例文付)|ケース別の書き方解説!
10. 英語・英文での書き方
「日本語」の職務経歴書と「英語」の職務経歴書との違い
英語圏で使用される職務経歴書は、たとえば下記のような点で、書き方が日本とは異なります。
- フォーマットは自由に考えて良い
英文の職務経歴書には、決まったフォーマットなどはありません。たとえば、応募職種に対してアピールしたいポイントを経歴よりも先に記載してもOK。自分の魅力が最も伝わりやすい順番・構成で作成できます。
- 職歴・学歴は原則、「新しい順」に書く
英語圏では直近の経験や業績が重視されます。そのため、英文の職務経歴書では「新しい順」から情報をまとめていくのがよいでしょう。
- 趣味や特技などの情報は書かなくてもよい
仕事に直接的に関係のない趣味や特技などは、英文の職務経歴書では書かなくてもよいとされています。
英文の職務経歴書の書くべき項目と書き方
英文の職務経歴書に特定のフォーマットなどはありませんが、以下の項目は記載しておくとよいでしょう。
- SUMMARY(要約)
アピールポイントがすぐに伝わるように、SUMMARY(要約)の項目を冒頭に記載することをおすすめします。「自分ができること」を端的にまとめていきましょう。
- OBJECTIVE(希望職種)
希望する職種・ポジションについて、端的に明記。その職種に就いてどんなことがしたいか、応募企業にどう貢献できるのかを、1~2行でわかりやすく説明しましょう。
- WORK EXPERIENCE(職歴)
採用担当者が特にチェックする重要な項目。社名・在籍期間・職務内容・ポジション・業績などを明記しましょう。
- EDUCATION(学歴)
直近の学歴からさかのぼって記載。最終学歴が大学・専門・短大卒以上の場合は、高校までの学歴は必要ありません。成績優秀者に受給される奨学金獲得や在学中の受賞歴、留学経験等を添えてもOKです。
- PERSONAL INFORMATION(個人情報)
生年月日・卒業大学・家族構成など、必要最低限の個人情報を記載。趣味や特技などは必ずしも記載する必要はありません。
- CERTIFICATION(資格)
応募する求人に特に役立つ資格があれば、ぜひここでアピールしましょう。
- SKILLS(能力)
CERTIFICATION(資格)の項目と同じように、役立つ能力があればアピールしましょう。
- ADDITIONAL INFORMATION(その他の特記事項)
ボランティア経験や成果物、受賞歴など、応募職種にプラスになる情報があれば記載しましょう。仕事に直接的に関連がなくても、ボランティアや地域のスポーツ活動などは、海外の企業で評価されやすい傾向があります。
▼詳しくはこちら
英語・英文での職務経歴書(レジュメ)の書き方【サンプル・テンプレートあり】
職務経歴書の記載形式
職務経歴書のフォーマットには、大きく分けて「編年体式」と「キャリア式」があります。ここでは、それぞれの違いをご説明します。
| 形式 | 編年体式 | キャリア式 |
| 特徴 | 時系列で記載 | 職務内容別に記載 |
| メリット | キャリアの過程が伝わりやすい。 | やってきたことが伝わりやすい。 |
| 作成のポイント | 単調に見えないように、レイアウトやフォントなどを工夫する。 | 経歴の流れがわかりやすいように、冒頭で職歴・職務内容を編年体式で記載する。 |
| 向いている人 | ・社会人経験が浅い人 ・異動や転職の回数が少ない人 | ・技術系専門職などの人 |
編年体式
時系列に沿って所属企業、部門、業務内容を示していく「編年体式」。職務経歴書の形式としては、最も一般的な形式と言われています。
- 編年体式のサンプル

- 編年体式のメリット
履歴書と照らし合わせながら読むことができるので、キャリアを積んできた過程が採用担当者に伝わりやすいという特徴があります。
- 編年体式の作成のポイント
編年体式はシンプルな形式のため、ともすれば単調に見えやすいという一面もあります。そのため、レイアウトやフォントなどを工夫するとよいでしょう。たとえば、職務経歴を表組みにしたり、見出しを太字にして強調したりすれば、読み手が受ける印象は大きく変わります。
- 編年体式に向いている人
- 社会人経験が浅い人
- 異動や転職の回数が少ない人
▼詳しくはこちら
「編年体式」「逆編年体式」の職務経歴書の書き方【テンプレート・見本あり】
キャリア式
キャリア式とは、これまでの経験を職務内容別にまとめた形式のこと。入社日などではなく、業務内容が見出しになります。
- キャリア式のサンプル

- キャリア式のメリット
職務内容別にまとめるため、「何をやってきたのか」などが伝わりやすい形式です。また、転職回数が多い人にとっては、転職回数が目立たないというメリットもあります。
- キャリア式の作成のポイント
キャリア式は「何をやってきたのか」「得意分野が何か」などが伝わりやすい一方で、経歴の流れがわかりづらいという特徴があります。そのため、職務経歴書の冒頭では、職務経歴を編年体式(時系列)で簡潔に記載することをおすすめします。
- キャリア式に向いている人
専門スキルなどを項目で記載できるため、技術系専門職などの人に向いています。
▼詳しくはこちら
職務経歴書を書く前のポイント
書こうと思っても難しいのが職務経歴書。ここでは、書く前に押さえておきたいポイントを紹介します。

ポイント①:まずは『キャリアの棚卸し』をしてみる
書き始める前にやっておきたいのが、キャリアの棚卸です。アピールポイントになる部分を見つけるために、どんな経験を積んできたのか、どのくらいのスキルを有しているのかを整理しておきましょう。
まず最初にやっておきたいのは、5W1Hで振り返るということです。いつという軸で、それらを箇条書きでメモしておきましょう。
▼詳しくはこちら
ポイント②:「会いたい」と思われる職務経歴書を意識する
職務経歴書を書き上で絶対に外せない鉄則は、「自分が書きたいこと、伝えたいことを書くのではなく、読み手である応募先企業が聞きたいこと、見たい内容を書く」ということです。
あなたにどんなにスゴイ経験やスキルであっても、応募先企業が求めていないことであれば、何の効果も生み出しません。募集する職種に何の経験・スキルを求めているかを求人情報の資格欄や職務内容をよく読んで「会いたい」と思われる職務経歴書を作りましょう。
▼詳しくはこちら
ポイント③:状況別ごとの注意点を押さえておく
たとえば、新卒の場合、アルバイト経験のみの場合など、状況に合わせて職務経歴書を書く上で押さえておきたい注意点を紹介します。ぜひ参考にしてください。
- 在職中
在職中の履歴書・職務経歴書の書き方|退職予定日、現在に至るはどう書く?【記入例付】
- 派遣社員
- 第二新卒
「第二新卒向け」職務経歴書の書き方のコツ!【例文・見本あり】
- 転職回数が多い
- 未経験
未経験の業界・職種に転職する時、職務経歴書で自己PRすべきこと|職種別のサンプル例文あり!
- バイト経験のみ
ポイント④:職務経歴書の「NGポイント」をチェックする
職務経歴書を書く上で注意したいNGポイントをご紹介します。ぜひご参考にしてください。
誤字脱字が多い
誤字脱字が多い場合、仕事においてもミスや煩雑な部分が多いのでは?と、企業側から懸念されてしまいます。また、「人生かけての転職活動なのに本気度が見えない」という印象を与えてしまっては、大きなマイナス。念入りに確認しましょう。
分量が多すぎる
読み手の立場を考え、完結にまとめるように心掛けましょう。小さな文字でびっしり書かれていて読みづらかったり、枚数が3枚を超えるような職務経歴書は好ましくありません。
空欄が多く内容がスカスカ
内容がスカスカの職務経歴書の場合、やる気のない印象を採用担当者に与えてしまいます。適切な文量できちんとアピールし、面接に呼びたいと思われる職務経歴書を書きましょう。
知らない用語、適切ではない言葉を多用
業界の専門用語を使用している場合や、普段あまり一般的ではない言葉を書く場合は、初めてその言葉を聞く人でもわかりやすく伝わるように配慮をしましょう。一方で正式書類なのに口語が入ってしまうと稚拙な印象を与えてしまいますのでこちらも要注意です。
そもそも職務経歴書が書けない時はどうすればいい?
職務経歴書を書くにあたって、そもそもバイトの経験しかない、何をどう書けば自己アピールになるのかなど、そんな風に悩まれている方も多いのではないでしょうか。これまでの雇用形態に関わらず、企業側が知りたいのは、その企業や仕事を志望する理由や意欲です。例文も合わせて職務経歴書の具体的な書き方をご紹介します。
▼詳しくはこちら
職務経歴書に書くことが無い!書ける様な経験が無い!そんなあなたに教える職務経歴書の書き方。
職務経歴書を作成するときのQ&A
ここでは、多くの人が職務経歴書の作成時に感じる、下記の疑問に答えていきます。
- 実績の書き方とは?アピールすべきポイントは?
- 職務経歴書の見本ってどこまで参考にすればいいの?
- 「フリーランス」の職務経歴書って、どう作れば良いの?
- 複数の職歴があるが、アピールしたい内容がそれぞれの会社で似たようなものになってしまいます
- 職務経歴書をカラーで作成しても問題ない?
- 職務経歴書はどうしたら短くまとめられるの?
- 職務経歴書で、クライアントの企業名を実名で出してもよいですか?
- 職務経歴書は、たくさん書かれているほうが評価されますか?
- 職務経歴書には、過去の実績をすべて記載しなくてはいけない?
実績の書き方とは?アピールすべきポイントは?
職務経歴書の実績を書くうえでの最も重要なポイントは、「企業にとってメリットがある」と思ってもらえるようにすること。たとえば、法人営業の職務経歴書において書くべき実績は下記のような内容です。
- 取り扱った商材(取扱製品、サービス)
- 担当した顧客(新規顧客/既存顧客、業種)
- 挙げた実績(売上、件数、社内表彰)
また、実績を書くうえでのポイントは下記の2点です。
- 「売上」「達成率」「前年比での成長率」「シェア」「コスト削減率」「全社でのランキング」など、可能な限り定量的に書く
- 数字のすごさが伝わるように、「売上○円→売上○円(達成率120%)」「シェア○%を実現(全社平均○%)」など、何かと比較して書く
▼詳しくはこちら
職務経歴書のギモン|実績の書き方とは?アピールすべきポイント
職務経歴書の見本ってどこまで参考にすればいいの?
職務経歴書の見本について、真似をしていいポイントと真似をしてはいけないポイントを説明します。
真似をしていいポイント
- 氏名、住所、連絡先電話番号
- 作成年月日
- 職務経歴の概要
- 職務経歴の詳細
- 生かせる知識、経験、資格
- 自己PR
真似をしてはいけないポイント
「職務経歴の詳細」や「自己PR」は、書き方を真似ることはしても、内容をそのまま真似することは避けましょう。
「職務経歴の詳細」や「自己PR」は自分の言葉を盛り込むことで、記載内容と面接で答える内容にずれが生じにくくなります。また、応募先企業の求人内容を読み込み、自分の経験とすり合わせたうえで、企業にとって魅力に感じてもらえる内容を意識することも大切です。
▼詳しくはこちら
「フリーランス」の職務経歴書って、どう作れば良いの?
企業の採用担当者は、即戦力として活躍できるかどうかに注目しています。そのため、知りたいのは「実績」だけではありません。職務内容は詳細に、かつ学んできたことも書くようにしましょう。以下は、フリーランスの職務経歴書を書く際のポイントです。
- 「コミュニケーション能力」があることを伝える
フリーランスは組織に属していないため、採用担当者に「協調性がないのではないか?」「コミュニケーションに抵抗があるのではないか?」と思われがち。自己PRや志望動機でしっかりアピールしましょう。
- クライアントの名前を出せると強い
手がけてきた実績を書く際、クライアント企業の名前を出せると具体性が強まります。大手企業の案件である場合は、実績に箔が付く場合もあるでしょう。ただ、秘密保持のために会社名を記載できないことも往々にしてあります。その際は、会社名を書かず、任された仕事内容だけを書くようにしましょう。
- 志望動機で熱意を伝える
「なぜフリーランスから企業への転職を決めたのか」。これは、おそらくどの企業も間違いなく注目する点です。職務経歴書の最後には志望動機の項目を設け、入社を希望する理由を伝えるようにしましょう。
▼詳しくはこちら
複数の職歴があるが、アピールしたい内容がそれぞれの会社で似たようなものになってしまいます
一般的な言葉で記載したり、わかりやすく伝えたりすると似たような文章になってしまうこともあると思います。しかし、それぞれの職歴によって経験したことや身についたことは異なるはずです。そのため、職歴ごとに詳しく書くことで、「似たようなものになってしまう」という悩みは解消されるでしょう。
▼詳しくはこちら
転職Q&A「複数の職歴があるが、アピールしたい内容がそれぞれの会社で似たようなものに。どうアピールすべき?」|【エンジャパン】のエン転職
職務経歴書をカラーで作成しても問題ない?
企業側から特別な指定がない限り、職務経歴書は自由形式です。そのため、原則として色の使用などに制限はありません。ただ、一般的には白いA4紙に黒字で印字することが多いため、企業側の印象に配慮すると、カラーで作成しない方が無難といえるでしょう。
企業が抱く印象について一概には言えませんが、たとえば求人情報や企業のホームページからその企業の理念や風土を確認し、判断するのが良いと思います。
▼詳しくはこちら
転職Q&A「職務経歴書をカラーで作成しても問題ない?」|【エンジャパン】のエン転職
職務経歴書はどうしたら短くまとめられるの?
職務経歴書が、たとえば5枚以上などの多くの枚数に及んでしまった場合、企業の採用担当者がすべてを綿密に読んでくれることは、期待しない方がいいでしょう。なぜなら、採用担当者は数多くの書類選考や面接などに対応しなければならないため、応募者一人ひとりの職務経歴書の確認にかけられる時間はそれほど多くないからです。
では、どうすれば職務経歴書を短くまとめられるのか。そのポイントは以下の2つ。
- これまでの経験を洗い出す
- 企業に伝えたいことを中心に、書く内容を絞る
上記2点を押さえることで、伝えたいことが簡潔に伝わる職務経歴書を作成しやすくなります。
▼詳しくはこちら
転職Q&A「職務経歴書はどうしたら短くまとめられるの?」|【エンジャパン】のエン転職
職務経歴書で、クライアントの企業名を実名で出してもよいですか?
たとえば、出向して業務を行なっている場合などは、このような疑問を抱きやすいのではないでしょうか。
結論を言うと、今後の無用なトラブルを避ける意味でも、職務経歴書には出向先の企業名を記載しないほうがいいでしょう。なぜなら、出向や取引契約を結んでいる場合、守秘義務を負っている場合がほとんどだからです。職務経歴を記載する際は、たとえば「大手IT企業でシステム開発に従事」など、その企業の規模・業種・仕事内容などが分かる方法で記載すればOK。仕事内容がイメージできれば、スキルなどは伝わるでしょう。
▼詳しくはこちら
転職Q&A「【職務経歴書】実名で、出向先・クライアントを書いて良い?」|【エンジャパン】のエン転職
職務経歴書は、たくさん書かれているほうが評価されますか?
職務経歴書は、たくさん書かれていればよいというものではありません。大切なことは、応募者のスキルや魅力がしっかりと伝わること。そのため、業務内容や実績、身についたスキルなどを丁寧に洗い出してまとめることをおすすめします。
また、勤務期間が短いことなどが理由で、業務内容や実績などの記載が難しい場合は、仕事の際に心掛けていたことや工夫していたことなども書くとよいです。
▼詳しくはこちら
転職Q&A「職務経歴書は、たくさん書かれているほうが評価されますか?」|【エンジャパン】のエン転職
職務経歴書には、過去の実績をすべて記載しなくてはいけない?
職務経歴書には、すべての実績を記載する必要はありません。長いキャリアの中で特に重要な2~3点に絞って記載すると良いでしょう。その際に気をつけたいのは、成果をイメージしやすく伝えること。数値だけでなく、「売上○円→売上○円(目標達成率120%)」「シェア○%を実現(全社平均○%)」など、何かと比較して伝えることがおすすめです。
▼詳しくはこちら
転職Q&A「【職務経歴書】過去の実績、すべて記載するべき?」|【エンジャパン】のエン転職
265社に実施した応募書類に関するアンケート!採用担当者は職務経歴書のココに注目している
職務経歴書の書き方や書く前のポイントなどをお伝えしてきましたが、実際に職務経歴書をチェックする企業の採用担当者はどこに注目しているのでしょうか?
ここでは、エン・ジャパン株式会社が265社の採用担当者に実施したアンケートの結果を公開。アンケートの結果を活かして、採用担当者に好印象を与える職務経歴書を作成しましょう。
※アンケートは複数回答可の質問もあるため、パーセントの合計が100を超えている場合があります。
書類選考の目的は?

書類選考の目的を尋ねたところ、上記のような結果になりました。また、それぞれの項目を選んだ採用担当者の理由をいくつか抜粋したものが下記になります。
「応募資格をクリアしている人は全員面接をするので、全く対象外の応募者を外すため」を選んだ採用担当者の理由
・やはり面接してみないとわからないことが多い
・書類からマネージメント能力は測れない
・せっかく応募していただいているので門戸は広くしたい
(通信)
実際にその人のトータル的な評価は会って話をしてみないと分からない(良くも悪くも)と考える為。(流通)
「採用できそうな人しか面接しないため、かなり絞り込む」を選んだ採用担当者の理由
当社は面接選考にかなり時間をかけるため、面接人数が多人数では対応できません。募集している人材要件に近い応募者だけに絞りこみます。(メーカー)
「採用職種、ポジションによってかなり異なる」を選んだ採用担当者の理由
マネージメントレベルであれば、かなり絞り込む。スタッフレベルであれば、多くの応募者と会う。(金融)
若手採用の場合はあまりこだわらず、未経験以外であれば会って人物重視で採用を行っている為。(不動産)
<ポイント>
- 未経験歓迎の募集や第二新卒募集など、採用数が比較的多い募集における書類選考の目的は、「全くの対象外の方を見極めるため」がほとんど。
- 管理職の募集やスペシャリストの募集など、採用数が比較的少ない募集の場合、書類選考で絞り込まれるケースがかなり多い。
職務経歴書のサイズや枚数は?

職務経歴書の形態(サイズ・枚数)については、上記のような結果になりました。
<ポイント>
- 多すぎても少なすぎてもダメ。経歴によって適切な量が求められる。
- ボリュームのある経歴を無理矢理1枚にまとめるのは逆効果になる場合も。
編年体式とキャリア式はどっちがいい?

職務経歴書の形式として編年体式とキャリア式のどちらがよいかを尋ねたところ、上記のような結果になりました。また、それぞれの項目を選んだ採用担当者の理由をいくつか抜粋したものが下記になります。
「編年体式のほうがよい」を選んだ採用担当者の理由
時系列だと、年齢や職務経験(成功、失敗談・退職経験)がその後の転職・実績にどのように反映されているか見る事ができるため。(商社)
編年体式のほうが、キャリアアップしていった経緯が分かりやすい。また社歴の長さ、プロジェクト歴の長さも一読で判別できるため。(システム開発)
どのようにキャリアアップしてきたかがわかりやすいから。また、直近の業務がわかりやすいから。(マーケティング)
「キャリア式のほうがよい」を選んだ採用担当者の理由
どんなスキルがあるかが判断出来ればよい。どんな仕事をしてきたかを知りたい訳ではない。(ウェブ制作)
採用時に当社が必要としているスキルとそうでないスキルが判断しやすいため。(システム開発)
「どちらでもよい」を選んだ採用担当者の理由
採用職種にもよる。職歴が一貫して同職種ならば編年体式が良いが、多職種を経験している場合はキャリア式で分類されていたほうが分かりやすい。(人材派遣)
どのように内容をまとめているかも、応募者の整理能力やプレゼンテーション力を量る尺度となるので。(システム開発)
年齢や経験によって個人差があるので、書き方はこだわらない。わかりやすければ、形式は問わない。(金融)
<ポイント>
- 自分の職種や転職回数、業務経験の長さなどを踏まえ、分かりやすくまとめられる書き方を選ぶ。
内容に不足があると感じるのはどの項目?

応募書類で内容に不足がある項目を尋ねたところ、上記のような結果になりました。また、下記は1位~3位以外の自由回答からいくつか抜粋したものです。
その他の自由回答
転職理由は、入社後の定着率を左右する。当社に入社することで、その転職理由が満たされるならば良いが、同じことの繰り返しになれば、また転職を繰り返すことになり、定着しない。(システム開発)
長く働いてくれる人材を求めているので、何故辞めたのかは非常に気になります。(金融)
できるだけ社風に合い、長く勤める人を採用したいので、志望動機や前職を辞めた動機などは重要な情報になる。(通信)
応募の際、会社のことを調べ自分の経験がどのように活かせるかを考えた結果が志望動機欄と思われるから。(サービス)
<ポイント>
- 転職を繰り返さないためにも、本当の退職理由を整理しておくことが重要。
- 前向きな退職であれば、退職理由を書いたほうがプラスになる。
採用担当者に好印象を与える職務経歴書の作り方
企業の採用担当者が書類選考をする目的や、採用担当者が応募書類で確認したい内容などをお伝えしてきました。それらを踏まえると、採用担当者に好印象を与える職務経歴書の作成ポイントは下記と言えるでしょう。
- 職務経歴書は丁寧に作成することを心がける。
- 内容をわかりやすく。レイアウトは見やすく。
- 応募先企業に合う退職理由や志望動機を書く。
職務経歴書にアドバイスをもらう方法
作成した職務経歴書を他人に見てもらうことも、良い職務経歴書を作る方法の一つ。自分では気づかなかったポイントを知ることができるなど、メリットがたくさんあります。
具体的には、転職支援サービスなどに申し込み、専任の担当者から職務経歴書のアドバイスをしてもらいます。
下記は、エン・ジャパン株式会社が運営する転職支援サービス「エン エージェント」です。少しでも興味があるなら、サービスの利用を検討してみてもいいかもしれません。
職務経歴書の作り方

手書きとPCどちらが良い?
職務経歴書は手書きとPCのどちらで作成すればよいのか?それぞれのメリットとデメリットをお伝えします。
- 手書きで作成するメリット
- 丁寧さや意欲が伝わりやすい。
- 手書きで作成するデメリット
- 文字が読みにくくなる可能性がある。
- PCで作成するメリット
- ミスを簡単に修正できる。
- レイアウトをラクに調整できる。
- データが残る。
- PCで作成するデメリット
- 使い回しがバレる可能性がある。
▼詳しくはこちら
職務経歴書は手書きとパソコン(Word等)とどちらが良い?テンプレートのダウンロードあり!
用紙サイズの選び方は?
職務経歴書のサイズはA4サイズを選ぶのがいいでしょう。慣習的に多くの人がA4サイズの職務経歴書を使っていることもあり、企業においても管理しやすいというメリットがあります。
また、ビジネス上の書類における主流のサイズはA4。そのため、PDFなどのデジタルデータで職務経歴書を提出する際もA4サイズがおすすめです。
▼詳しくはこちら
【履歴書・職務経歴書】用紙サイズの選び方(A4・B5テンプレあり)
最適な枚数は?
先ほどの章では、職務経歴書は1~2枚がよいと思う採用担当者が多いというアンケート結果をお伝えしました。その結果も踏まえ、職務経歴書は2枚でまとめることをおすすめします。
というのは、たとえば1枚では、自分の良さを十分に伝えることが難しいと思われるからです。職務経歴書には職務経歴や志望動機、自己PRなど、記載すべき項目が盛りだくさん。そのため、1枚では自分をしっかりとアピールできないでしょう。
では、「多ければ多いほどいいか」というとそうでもありません。3枚以上では文量が多すぎて、日々多くの応募者の職務経歴書をチェックしている採用担当者の負担になってしまいます。
また、ほとんどの企業では職務経歴書を印刷して保管していますが、コストダウンのために2枚を1枚にまとめて縮小印刷するケースもよくあります。こういった観点からも、3枚という奇数の枚数はおすすめできません。
▼詳しくはこちら
職務経歴書、最適な枚数は?|1枚じゃ少ない?ベストな枚数とは?
おすすめのフォントは?
職務経歴書は企業に提出するオフィシャルな書類です。そのため、ビジネスシーンにそぐわないフォントよりも、パソコンに標準搭載されている一般的なフォントを使うほうが好ましいでしょう。具体的には以下のようなフォントの使用をおすすめします。
- 明朝体:MS明朝(Windows)、ヒラギノ明朝(Mac)
- ゴシック体:メイリオ(Windows)、ヒラギノ角ゴ(Mac)
また、多くの応募者は職務経歴書を作成する際に、文字サイズの目安を10.5~11ポイントにしています。採用担当者が普段から目にしている文字サイズも、およそ10.5~11ポイントですので、職務経歴書に適したサイズといえるでしょう。
▼詳しくはこちら
職務経歴書・履歴書|おすすめフォントを解説!読みやすいフォント・文字サイズの選び方
職務経歴書の渡し方・送り方


「送付状(添え状)」の書き方
送付状(添え状)とは、履歴書や職務経歴書を郵送する際に、簡単な挨拶文を記載して同封する書類のこと。必ず同封しなければならないものではありませんが、なるべく同封することをおすすめします。
<送付状の書き方とマナー>
- パソコン・手書き、どちらでもOK。
- 用紙サイズは応募書類と同じ。枚数は1枚で。
- 志望動機・自己PRを記載し、熱意をアピールする。
- 文体は「です」「ます」調に。誤字・脱字に注意する。
<送付状の見本>
平成◯年◯月◯日
株式会社◯◯◯◯ 人事部採用課 鈴木様
〒163-1335
東京都新宿区西新宿6-5-1
縁太郎
拝啓 貴社益々ご清栄のこととお喜び申し上げます。
このたび、求人サイト『エン転職』より、貴社募集の▲▲に応募させていただきました、縁(名字)と申します。
履歴書・職務経歴書をお送りいたします。
私はこれまで、一般事務用品と電子文具の販売職として4年間勤務し、商品レイアウトの改善やパネルの作成などにより、売上向上に努めてまいりました。
今後は、現場社員の活躍をサポートする事務職として事業に貢献したく、今回貴社の求人に応募いたしました。
販売職として顧客やチームとのやり取りを通じた交渉力・調整力は、様々な部署と関わる事務職においても活かせると考えております。
ご査収、ならびにご選考の程、よろしく お願い申し上げます。
敬具
▼詳しくはこちら
履歴書を郵送する際の送付状・添え状の書き方(テンプレート付)
手渡しをする際のマナー
面接などに持参して職務経歴書を企業の担当者に手渡す際は、クリアファイルに挟んだ上で封筒に入れましょう。職務経歴書をむき出しのままで持っていくと、鞄の中で折れ目がついたり汚れたりする恐れがあります。
また、封筒に入れておけば、「選考書類を丁寧に扱っている」という印象を与えることができます。面接に対する本気度が伝わり、「細かいところまで気をつかえる人」だとアピールできる効果も期待できるでしょう。
封筒とクリアファイルへの書類の入れ方は、下記を参考にしてみてください。

▼詳しくはこちら
郵送する際のマナー
職務経歴書を企業に郵送する際の封筒は、「白色・折らずに入るサイズ・和封筒」が一般的。職務経歴書はビジネス文書であるため、慣例にならって「和封筒」を使うとされています。
また、「折らずに入るサイズ」を選ぶのは、受け取る相手の手間を減らすため。採用担当者は多くの書類を手にしますので、ファイリングしたりコピーしたりする際に折られた職務経歴書を開くことは手間になります。
封筒の色は「白」でも「茶色」でも選考には大きく影響しませんが、宛名や「履歴書在中」の朱書きが見やすいという点から、白い封筒を使う場合が多いです。
上記いずれにも共通するポイントは「受け取る相手のことを考える」ということです。
▼詳しくはこちら
履歴書の郵送、切手はいくら分?|履歴書を郵送する際のマナーと注意点
メールで送付する際のマナー
履歴書や職務経歴書をメールで送付する際の文面は、簡潔さが第一。
メールの件名は「何の用で送っているメールなのか」を分かりやすく記載。採用担当者の中には1日に100通以上のメールをやり取りする人もいるため、分かりづらい件名だとメールをスルーされる可能性もあります。
<件名の例>
- ○○職応募の件/履歴書・職務経歴書添付(氏名)
- 履歴書・職務経歴書送付の件(氏名)
メールの本文も簡潔に分かりやすく。志望動機や自己PRは記載しません。下記の構成で書くことをおすすめします。
<メール本文の構成>
- あいさつ
- 名前
- 用件
- 締めのあいさつ
- 署名
また、メールで履歴書や職務経歴書を送付する際は、履歴書や職務経歴書のファイルにパスワードを設定するとよいでしょう。個人情報管理の徹底が叫ばれていることから、ファイルにパスワードを設定することで、「情報管理がしっかりできる人」という印象を与えることができます。
▼詳しくはこちら
【職種別】53種類の職務経歴書サンプル
職種別の職務経歴書のサンプルを参考に、職務経歴のアピールポイントを確認してください。
職種別の職務経歴書テンプレート集(50職種の雛形をダウンロード可能)
営業関連職
営業職の職務経歴書の書き方|営業経験のアピール方法を伝授!(業種別の見本・サンプル付き)
管理・企画・事務関連職、専門職
事務職の職務経歴書・自己PRの書き方【例文・テンプレートあり】
サービス関連職
- MD、バイヤー、店舗開発
- スーパーバイザー、エリアマネージャー
- 店長、店長候補
- 販売スタッフ、ホールスタッフ
- 教師・講師・インストラクター
- 福祉・介護関連職
- ホテル・宿泊サービス
- 旅行関連職
- 理美容・エステ
- 運送・配送・物流
販売スタッフ・接客・店長の職務経歴書の書き方【例文・見本あり】
介護職の職務経歴書・自己PRの書き方【フォーマット・見本あり】
技術職(IT・Web)
技術職(製造業)
技術職(建築・土木)
クリエイティブ関連職
ITエンジニアの職務経歴書・自己PRの書き方【例文・テンプレートあり】
まとめ
職務経歴書の書き方や見本、サンプルなどについて紹介してきました。冒頭でもお伝えしましたが、職務経歴書は「これまでの自分をプレゼンテーションする書類」。この記事を参考にして、応募先企業に「ぜひ入社してほしい」と思ってもらえる職務経歴書を作成してください。最後までお読みいただきありがとうございました。
その他職務経歴書記事
アルバイト経験のみの場合の職務経歴書「職歴欄」 の 書き方・ポイント【見本・例文あり】
職務経歴を書く順番は「時系列」?「見せたい順」?職務経歴のアピール方法










