×

注意!页面内容来自https://www.zhihu.com/market/pub/120048808/manuscript/1289613832214376448,本站不储存任何内容,为了更好的阅读体验进行在线解析,若有广告出现,请及时反馈。若您觉得侵犯了您的利益,请通知我们进行删除,然后访问 原网页

4 危险废物的固化/稳定化技术

4 危险废物的固化/稳定化技术

4.1 固化/稳定化的定义及适用性

4.1.1 固化/稳定化的定义和技术

4.1.1.1 固化/稳定化定义

危险废物固化/稳定化的主要途径是:(a)将污染物通过化学转变,引入到某种稳定固体物质的晶格中去;(b)通过物理过程把污染物直接掺入到惰性基材中去。所涉及的主要技术和技术术语如下。

(1)固化技术 在危险废物中添加固化剂,使其转变为非流动型的固态物或形成紧密的固体物。由于产物是结构完整的块状密实固体,可以方便地进行运输。

(2)稳定化技术 将有毒有害污染物转变为低溶解性、低迁移性及低毒性的物质。稳定化一般可分为化学稳定化和物理稳定化。化学稳定化是通过化学反应使有毒物质变成不溶性化合物,使之在稳定的晶格内固定不动;物理稳定化是将污泥或半固体物质与疏松物料(如粉煤灰)混合生成一种粗颗粒,形成有土壤状坚实度的固体,这种固体可以用运输机械送至处置场。实际操作中,这两种过程是同时发生的。

(3)包容化技术 用稳定剂/固化剂凝聚,将有毒物质或危险废物颗粒包容或覆盖的过程。

固化/稳定化技术在处理危险废物时通常无法截然分开,固化的过程会有稳定化的作用发生,稳定化的过程往往也具有固化的作用。而在固化和稳定化处理过程中,往往也发生包容化的作用。

4.1.1.2 固化/稳定化技术及比较

已研究和应用多种固化,稳定化技术处理不同种类的危险废物,但迄今尚未研究出一种适于处理任何类型危险废物的最佳固化/稳定化方法。目前所采用的各种固化/稳定化技术往往只能适用于处理一种或几种类型的废物。根据固化基材及固化过程,目前常用的固化/稳定化技术主要包括下列几种:(a)水泥固化:(b)石灰固化;(c)塑性材料固化;(d)有机聚合物固化;(e)自胶结固化;(f)熔融固化(玻璃固化)和陶瓷固化;(g)化学稳定化。

上述方法已用于处理多种固体废物,包括金属表面加工废物、电镀及铅冶炼酸性废物、尾矿、废水处理污泥、焚烧飞灰、食品生产污泥和烟道气处理污泥等。实践资料表明,自胶结法更适用于处理无机废物,尤其是那些含阳离子的废物。有机废物及无机阴离子废物则更适宜用无机物包容法处理。表 3-4-1 和表 3-4-2 分别列出了无机废物固化法和有机废物包容法的优缺点。

表 3-4-1 无机废物固化法优缺点汇总

加载中...

表 3-4-2 有机废物包容法优缺点汇总

加载中...

4.1.2 固化/稳定化技术对不同危险废物的适用性

危险废物种类繁多,并非所有的危险废物都适于用固化处理。固化技术最早是用来处理放射性污泥和蒸发浓缩液的,最近十年来此技术得到迅速发展,被用来处理电镀污泥、铬渣等危险废物。用固化/稳定化技术固化处理的危险废物包括含汞燃烧残渣,含汞飞灰,含汞污泥,特定下水污泥,含 Cd、Pb、Cr(Ⅵ)、As、PCBs 的污泥,含氰化物的污泥,其中特别适合固化含重金属的废物。表 3-4-3 为某些废物对不同固化/稳定化技术的适用性,可供参考。

表 3-4-3 不同种类的废物对不同固化/稳定化的适应性

加载中...

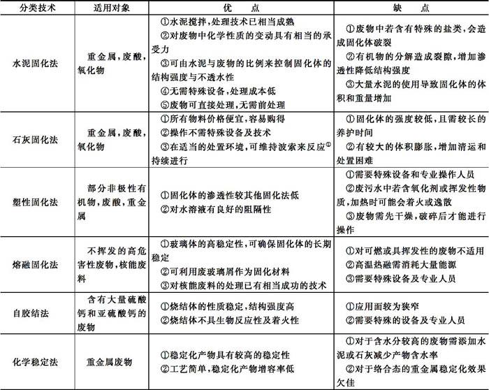
表 3-4-4 列举了不同种类固化/稳定化技术的适用对象和评估。从表 3-4-4 可以看出,为经济有效地处理危险废物,以水泥和石灰固化/稳定化技术较为适用,因其在处理程序的操作上,无需特殊的设备和专业技术,一般的土木技术人员和施工设备即可进行,其固化/稳定化的效果,不仅结构强度可满足不同处置方式的要求,也可满足固化体浸出试验的要求。需要指明的是在评定不同的固化/稳定化技术时,尚需综合考虑处理程序、添加剂的种类、废物性质、施工操作的所在位置条件等。

表 3-4-4 不同种类固化/稳定化技术的适用对象和优缺点

加载中...

① 波索来反应(Pozzolanic reaction ):对石灰固化体硬化过程有利,且可使其强度得到提的添加剂所发生的反应。

4.1.3 固化/稳定化处理的基本要求与质量评价指标

4.1.3.1 基本要求

固化/稳定化处理的基本要求如下:

a.所得到的产品应该是一种密实的、具有一定几何形状和较好的物理性质、化学性质稳定的固态物;

b.处理过程必须简单,应有有效措施减少有毒有害物质的逸出,避免工作场所和环境的污染;

c.最终产品的体积尽可能小于掺入的固体废物的体积;

d.产品中有毒有害物质的水分或其他指定浸提剂所浸析出的量不能超过允许水平或浸出毒性标准;

e.处理费用低廉;

f.对于固化放射性废物的固化产品,还应有较好的导热性和热稳定性,以便用适当的冷却方法就可以防止放射性衰变热使固化体温度升高,避免产生自熔化现象,同时还要求产品具有较好的耐辐照稳定性。

以上要求大多是原则性的,实际上没有一种固化/稳定化方法和产品可以完全满足这些要求,但如其综合比较效果尚优,在实践中就可得到应用。

4.1.3.2 质量评价指标

通常采用下述物理、化学指标评价固化/稳定化产品的优劣程度。

(1)浸出率 将有毒危险废物转变为固体形式的基本目的,是为了减少它在贮存或填埋处置过程中污染环境的潜在危险性。污染扩散的主要途径是有毒有害物质溶解进入地表或地下水环境中。因此,固化体在浸泡时的溶解性能,即浸出率,是鉴别固化体产品性能的最重要一项指标。

浸出率的数学表达式如下:

加载中...  (3-4-1)

式中,Rin为标准比表面的样品每天浸出的有害物质的浸出量,g/(d·cm2);ar为浸出时间内浸出的有害物质的量,mg;A0为样品中含有的有害物质的量,mg;F为样品暴露的表面积,cm2M为样品的质量,g;t为浸出时间,d。

测量和评价固化体浸出率的目的:(a)在实验室或不同的研究单位之间,通过固化体难溶性程度的比较,可以对固化方法及工艺条件进行比较、改进或选择;(b)有助于预计各种类型固化体暴露在不同环境时的性能,可用于估计有毒危险废物的固化体在贮存或运输条件下与水接触所引起的危险大小。

(2)体积变化因数 体积变化因数定义为固化/稳定化处理前后危险废物的体积比,即:

加载中...  (3-4-2)

式中,CR为体积变化因数;V1为固化前危险废物体积;V2为固化后产品的体积。

体积变化因数在文献中有多种名称,如减容比,体积缩小因数,体积扩大因数,这是针对不同的物料而言。体积变化因数,是鉴别固化方法好坏和衡量最终处置成本的一项重要指标。它的大小实际上取决于能掺入固化体中的盐量和可接受的有毒有害物质的水平。因此,也常用掺入盐量的百分数来鉴别固化效果;对于放射性废物,CR还受辐照稳定性和热稳定性的限制。

(3)抗压强度 为实现安全贮存,固化体必须具有一定的抗压强度,否则会出现破碎和散裂,从而增加暴露的表面积和污染环境的可能性。

对于一般的危险废物,经固化处理后得到的固化体,如进行处置或装桶贮存,对抗压强度要求较低,控制在 0.1~0.5MPa 即可;如用作建筑材料,则对其抗压强度的要求较高,应大于 10MPa。对于放射性废物,其固化产品的抗压强度,前苏联要求大于 5MPa,英国要求达到 20MPa。一般情况下,固化体的强度越高,其中有毒有害组分的浸出率也越低。

4.2 水泥固化技术

4.2.1 水泥固化的基本理论

水泥固化是以水泥为固化剂将危险废物进行固化的一种处理方法。水泥是一种无机胶结剂,经水化反应后可形成坚硬的水泥块,能将砂、石等集料牢固地凝结在一起。因此,在废物处理时最常用的是水泥固化技术。

水泥的品种繁多,包括普通硅酸盐水泥、矿渣硅酸盐水泥、矾土水泥、沸石水泥等都可以用作废物固化处理的基材。其中最常用的主要是普通硅酸盐水泥和火山灰质硅酸盐水泥。水泥是钙、硅、铝及铁的氧化物的混合物,其主要成分是硅酸二钙和硅酸三钙。在用水泥稳定化时,可将废物与水泥混合起来,如果在废物中没有足够的水分,还要加水使之水化。水化以后的水泥形成与岩石性能相近的,整体的钙铝硅酸盐的坚硬晶体结构。废物被掺入水泥的基质中,在一定条件下,废物经过物理的、化学的作用更进一步减少它们在废物-水泥基质中的迁移率。典型的例子,如形成溶解性比金属离子小得多的金属氧化物。人们还经常把少量的飞灰、硅酸钠、膨润土等活性剂加入水泥中以增进反应过程。最终依靠所加药剂使粒状的像土壤的物料变成了黏合的块状产物,从而使大量的废物固化/稳定化。

以水泥为基础的固化/稳定化技术已经用来处置电镀污泥,这种污泥包含各种金属,如 Cd、Cr、Cu、Pb、Ni、Zn。水泥也用来处理复杂的污泥,如多氯联苯、油和油泥;含有氯乙烯和二氯乙烷的废物;多种树脂;被固化/稳定化的塑料;石棉;硫化物以及其他物料。通过对被污染土壤进行试验表明,用水泥进行的固化/稳定化处置对 As、Pb、Zn、Cu、Cd、Ni 都是有效的。这种处置对有机物的效果还有待进一步研究。

4.2.2 水泥固化的影响因素

水泥固化工艺较为简单,通常是把有害固体废物、水泥和其他添加剂一起与水混合,经过一定的养护时间而形成坚硬的固化体。固化工艺的配方是根据水泥的种类、处理要求以及废物的处理要求制定的,大多数情况下需要进行专门的试验。对于废物稳定化的最基本要求是对关键有害物质的稳定效果,它基本上是通过低浸出速率体现的。除此之外,还需要达到一些特定的要求。影响水泥固化的因素很多,为在各种组分之间得到良好的匹配性能,在固化操作中需要严格控制以下各种因素。

(1)pH 值 因为大部分金属离子的溶解度与 pH 值有关,对于金属离子的固定,pH 值有显著的影响。当 pH 值较高时,许多金属离子将形成氢氧化物沉淀,而且 pH 值高时,水中的碳酸根离子浓度也高,有利于生成碳酸盐沉淀。应该注意的是,pH 值过高,会形成带负电荷的羟基络合物,溶解度反而升高。例如:pH<9 时,铜主要以 Cu(OH)2沉淀的形式存在,当 pH>9 时,则形成 Cu(OH加载中...和 Cu(OH加载中...络合物,溶解度增加。许多金属离子都有这种性质,如 Pb 当 pH>9.3 时、Zn 当 pH>9.2 时、Cd 当 pH>11.1 时、Ni 当 pH>10.2 时,都会形成金属络合物,导致溶解度增加。

最低 0.3 元/天开通会员,查看完整内容