×
注意!页面内容来自https://www.zhihu.com/tardis/zm/art/364507517,本站不储存任何内容,为了更好的阅读体验进行在线解析,若有广告出现,请及时反馈。若您觉得侵犯了您的利益,请通知我们进行删除,然后访问 原网页

想要深入了解一种图形,仅仅停留在概念/定义上是不够的,还需要了解其约定的标准符号&结构,最好亲自绘制一遍并及时总结。
接下来我就从以下6个方面深入剖析程序流程图:
我们可以用一条公式来表示程序流程图,即:
程序流程图=程序流程+图
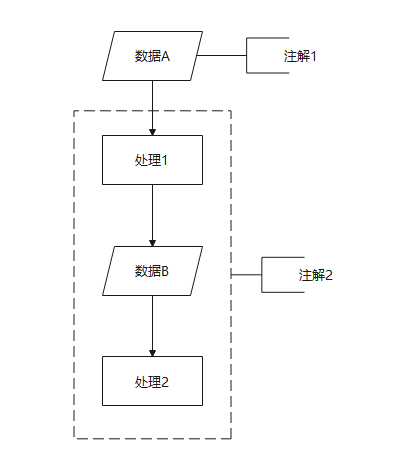
简单来说,就是一种描述程序流向的图形。一般由处理框、判断框、起止框、连接点、流程线、注释框等元素构成。
百度百科对它是这么定义的:
程序流程图又称程序框图,是用统一规定的标准符号描述程序运行具体步骤的图形表示。 程序框图的设计是在处理流程图的基础上,通过对输入输出数据和处理过程的详细分析,将计算机的主要运行步骤和内容标识出来。
大家可能注意到百度百科的定义描述中有一个关键词,就是统一规定的标准符号。
是的,程序流程图的每种元素都有对应的符号,切不可乱用。
以下是程序流程图常用的几个标准符号:



另外,此前回答过关于流程图并行的相关回答,感兴趣可以移步这里▼
流程图怎么表示并列?顺序型:几个连续的处理步骤依次排列构成

选择型:由某个逻辑判断式的取值决定选择两个处理中的一个

先判定(while)型循环:在循环控制条件成立时,重复执行特定的处理

后判定(until)型循环:重复执行某些特定的处理,直至控制条件成立

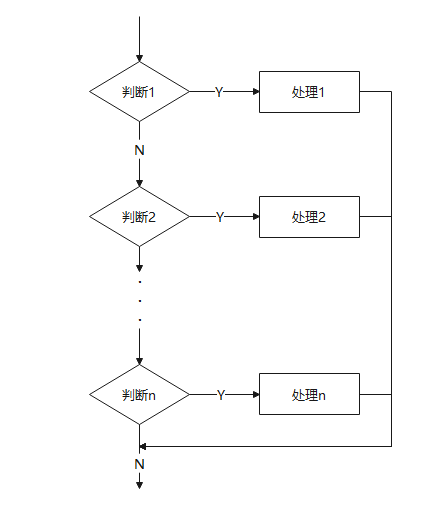
多情况(case)型选择:列举多种处理情况,根据控制变量的取值,选择执行其一


更多流程图实例也可以到亿图图示模板社区搜索▼
https://xg.zhihu.com/plugin/30516ec21338bfa614a6807615b4195e?BIZ=ECOMMERCE常用的有Visio、亿图图示,其中亿图图示同时兼容Windows、Mac、Linux,并且还有网页在线版
https://xg.zhihu.com/plugin/efd16bf419a5e3cdc4eba2630511dee2?BIZ=ECOMMERCE以亿图图示绘制为例,具体可以分为 5 步:
第一步,梳理该程序流程图的自然语言;
关于自然语言是什么,以及怎么用自然语言描述算法,怎么用流程图描述自然语言,都在我此前的这篇回答中进行了详细论述,感兴趣的可以移步▼
亿图图示:如何用流程图描述算法?第二步,打开亿图图示,依次选择“新建>流程图>基本流程图>+”,新建一张空白画布;

第三步,从左侧的符号库选择标准符号然后自由拖拽到画布中;

第四步,根据程序流向进行连线;
第五步,对关键信息进行标注。
简单五步,一幅程序流程图就出来了~
最后,再附上程序流程图的相关问题,感兴趣的同样可以移步▼
程序流程图真有那么重要吗?